乳汁成分

母乳总成分表
图片尺寸1017x675
人乳与其他哺乳类动物乳汁的营养成分的区别
图片尺寸1079x743
母乳的成分真的会随着月龄的增长而变得不一样吗?
图片尺寸852x567
都说母乳喂养好 乳汁是怎么产生的?
图片尺寸548x308
婴幼儿营养专家认为,健康母亲所分泌的乳汁成分虽可提供婴儿配方奶
图片尺寸734x743
动物的乳汁具有物种特异性,67乳汁成分差异与物种需求及生长相匹配
图片尺寸1080x1439
显微镜下的乳汁竟是活的!母乳和配方奶粉差别原来在这里!
图片尺寸640x1602
做了乳汁成分分析乳汁营养不够吗
图片尺寸366x270
不同动物的乳汁成分一样吗?
图片尺寸720x385
成熟乳是产后第7天至第9个月分泌的乳汁,此时母乳各种成分比较固定
图片尺寸500x283
母乳成分及功能
图片尺寸3856x1974
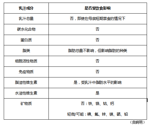
宝妈营养的影响,当宝妈饮食中营养素变化较大时,乳汁成分也将有所波动
图片尺寸704x425
母乳里面含这10种主要成分是任何奶粉都没办法比的
图片尺寸555x700
影响乳汁分泌的原因1 饮食因素;在妈妈的膳食中,营养成分比例不合理
图片尺寸1080x1439
乳汁的生成和分泌ppt
图片尺寸1080x810
不同阶段的母乳量及成分3""由上表可见,配方奶或者是动物乳汁里蛋白质
图片尺寸640x360
2022年临床执业医师儿科母乳成分变化思维导图
图片尺寸800x455
母亲的膳食与乳汁成分的影响【2】
图片尺寸516x436
初乳:产后一周分泌的乳汁 蛋白质和矿物质含量高,有助于排便的排除
图片尺寸1080x1055
婴儿营养专家认为,健康母亲分泌的乳汁成分虽然可为婴儿配方奶成分
图片尺寸556x649