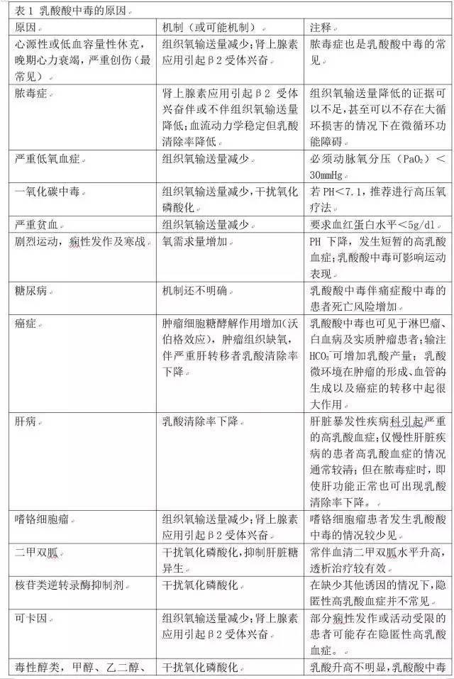
乳酸酸中毒

乳酸性酸中毒起病急, 病人可能会出现意识模糊,昏迷等情况.
图片尺寸689x447
乳酸酸中毒致腹痛
图片尺寸2016x4032
女子每天一杯奶茶,引发糖尿病酮症酸中毒,血液都是乳白色的
图片尺寸640x435
乳酸酸中毒?危险!经30个小时将患者救回
图片尺寸1181x798
乳酸性酸中毒介绍ppt下载
图片尺寸854x920
乳酸性酸中毒症状
图片尺寸310x241
什么是酮症酸中毒
图片尺寸1080x1439
三章 食品中的化学性危害ppt 临床表现 地方性砷中毒以皮肤损害为主
图片尺寸1080x810
当蚊子叮咬了人以后,甲酸会被注射到人体皮下组织.
图片尺寸400x538
乳酸性酸中毒ppt课件下载
图片尺寸400x230
乳酸性酸中毒的介绍
图片尺寸320x320
请小心乳酸性酸中毒
图片尺寸1517x2098
重症视角乳酸性酸中毒nejm综述译文
图片尺寸640x957
乳酸性酸中毒ppt
图片尺寸1080x810
乳酸性酸中毒ppt
图片尺寸1080x810
表格/模板 调查/报告 我市饮用水安全现状ppt 图7 砷中毒导致皮肤癌
图片尺寸1080x810
3-3免疫系统功能异常.ppt
图片尺寸1152x864
(3个回答)
图片尺寸640x597
乳酸性酸中毒的诊治策略.ppt 18页
图片尺寸1152x864
乳酸性酸中毒介绍ppt课件下载
图片尺寸854x1134