事实性知识

事实性知识和概念性知识的区别_哔哩哔哩 (゜-゜)つロ 干杯~-bilibili
图片尺寸972x512
事实性知识——学生通晓一门学科或解决其中的问题所必须知道的基本
图片尺寸1324x768
事实性知识概念性知识和程序性知识三者在含义作用以及教学策略设计上
图片尺寸920x1302
关于事实的知识
图片尺寸1080x810
事实性知识:记住的知识.具体的语文知识,永远只是一个一个的知识点.
图片尺寸2667x2000
事实性知识的学习
图片尺寸800x1132
属于单向度的线型思维,指向的是陈述性知识,比如事实性,概念性知识或
图片尺寸500x408
如事实性知识不仅是学习者掌握某一学科或解决问题时必须知道的基本
图片尺寸680x719
课堂提问只关注教学目标知识化;对事实性问题关注较多;提问过于碎片化
图片尺寸640x363
事实性知识和过程性知识为双人舞者的关系,构成概念性知识的重要基础.
图片尺寸1080x601
根据陈述性记忆所陈述者,代表个人在某方面的知识,故而又称之为陈述性
图片尺寸268x290
布鲁姆把知识维度分为四个类别:事实性知识,概念性知识,程序性知识,元
图片尺寸1288x767
知识纬度的内容包括了四个方面:事实性知识,概念性知识,程序性知识,元
图片尺寸2400x1128
对中国教育的拷问,让人胆战心惊_知识_问题_提问
图片尺寸391x388
目标中的名词获得,按照之前的介绍知识点分为四大类,即:事实性知识
图片尺寸635x341
基于不同层级知识与能力的特性,探月建立了三个包含不同教学目标与
图片尺寸1080x454
因为我们还没有学习完事实性知识和概念性知识,所以就比较难以运用和
图片尺寸1440x900
认知分类法 检视你的知识结构 多积累"事实性知识"
图片尺寸1000x618
① 事实性知识.有"术语知识"和"具体细节和要素的知识"两个亚类.
图片尺寸865x1375
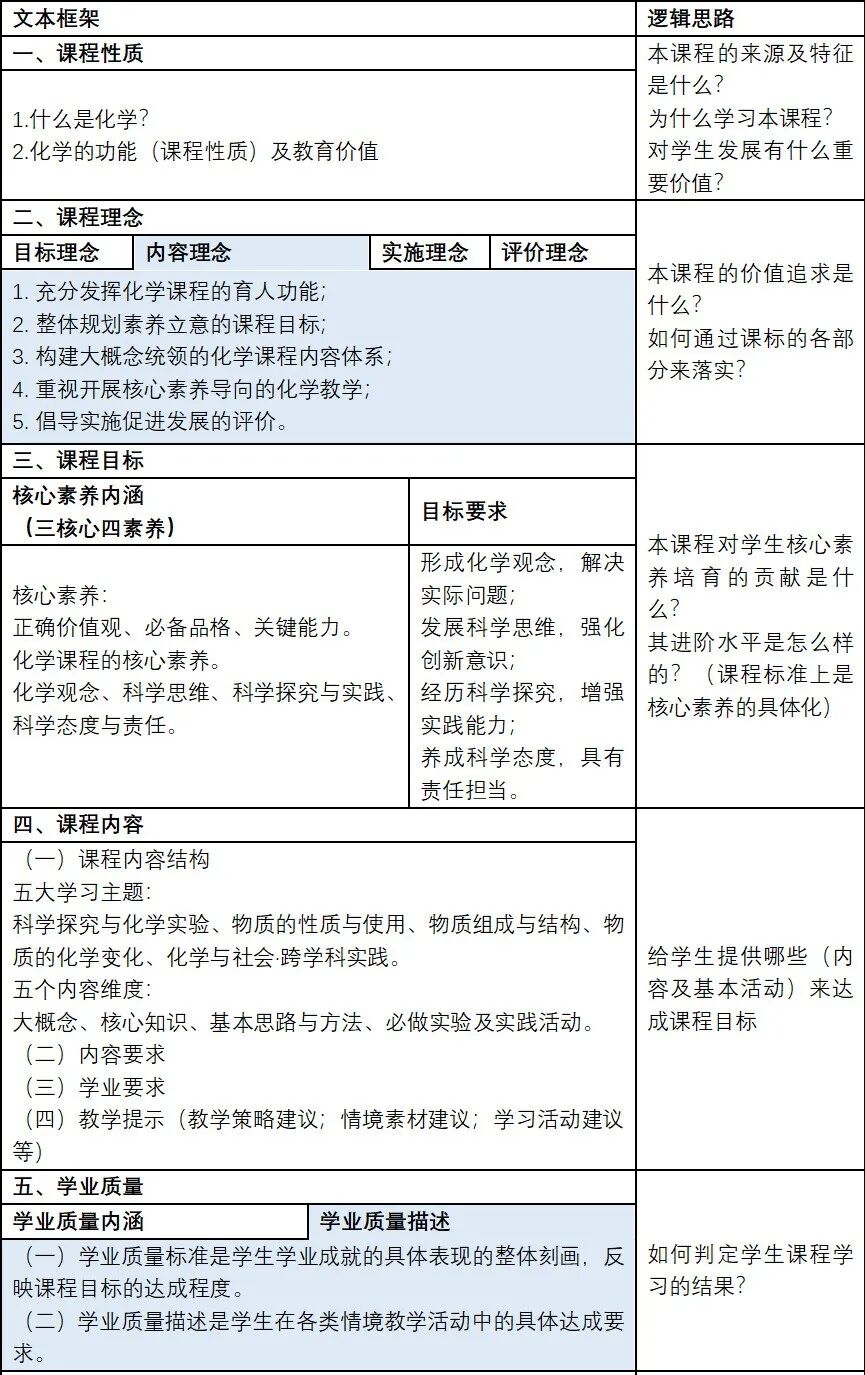
化学事实性知识的学习策略
图片尺寸1430x1959