二胡简谱标记符号

揭秘二胡曲谱符号怎么看
图片尺寸540x573
二胡基础训练《一》
图片尺寸2000x2667
二胡微型练习曲常用演奏符号说明
图片尺寸893x1345
唱法:器乐 语种 : 国语歌曲谱 在《二胡演奏弓,指法符号表》简谱图片
图片尺寸790x1119
二胡曲谱常用符号说明
图片尺寸751x1120
二胡曲谱演奏符号表
图片尺寸500x659
da弦二胡降e调详细指法图及常用符号说明
图片尺寸640x745
二胡谱中常用符号
图片尺寸756x839
二胡常用演奏符号说明,二胡演奏弓,指法符号表
图片尺寸640x885
二胡基础练习300首 符号说明
图片尺寸1934x2396
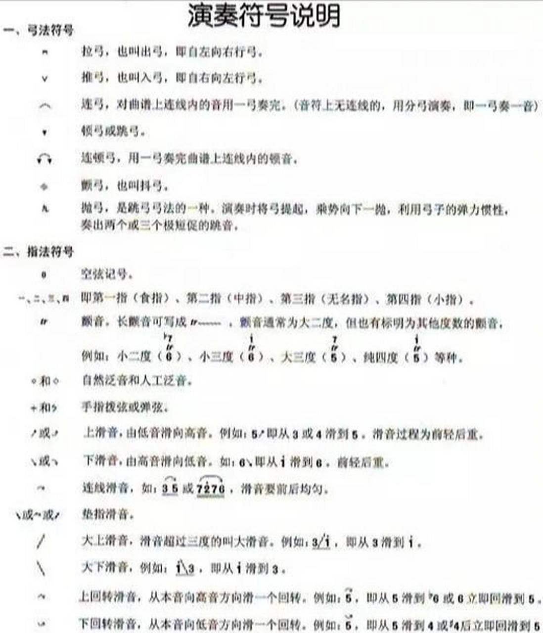
二胡常用演奏符号说明
图片尺寸2481x3367
【从零基础开始学二胡】→二胡常用符号 82158215这是比较
图片尺寸1098x1280
常用符号说明 二胡谱 简谱
图片尺寸400x300
二胡常用记号一览表
图片尺寸1080x1294
【从零基础开始学二胡】→基本节奏
图片尺寸1080x1110
二胡常用演奏符号图和最全最常用音位把位图
图片尺寸1080x1552
如何区分普通简谱和专业二胡谱
图片尺寸559x300
二胡初级教程60-80简谱_二胡初级教程60-80二胡曲谱曲谱_二胡曲谱_818
图片尺寸502x690
二胡常用记号一览表
图片尺寸1080x1317![大提分谱2[简谱]丝竹情 大提分谱3[简谱]丝竹情 二胡分谱1[简谱]丝竹](https://i.ecywang.com/upload/1/img2.baidu.com/it/u=1294993039,2415675572&fm=253&fmt=auto&app=138&f=JPEG?w=500&h=739)
大提分谱2[简谱]丝竹情 大提分谱3[简谱]丝竹情 二胡分谱1[简谱]丝竹
图片尺寸677x1000