云南锂矿分布图

云南地勘重大发现!世界级锂资源基地初见雏形!
图片尺寸1080x1101
全球锂矿资源分布,锂矿产能分布
图片尺寸2173x2693
锂矿主要有两种形式,硬岩锂和卤水锂,我国卤水占比比较大,在70%以上.
图片尺寸1024x701
锂电池价格和中国锂矿开采
图片尺寸640x431
涨停未遂,盘中再创新高之际,从锂矿产业链角度三谈000155川能动力
图片尺寸498x412
全球锂矿资源占比图天齐锂业全球锂资源分布图预计澳洲奎纳纳一期2.
图片尺寸735x472
锂资源世界分布图,蓝色点为盐湖卤水型锂矿
图片尺寸795x474
3.16:我国锂矿分布情况
图片尺寸612x380
云南滇中发现新世界级锂资源基地,资源量超过500万吨
图片尺寸791x471
中国锂矿床分布图
图片尺寸549x389
机遇| 未来5年云南矿产开发资源总体规划
图片尺寸640x609
锂资源储量,分布和供应:战略地位凸显,国内硬岩型锂矿全梳理_全球
图片尺寸1080x811
南美两大区域合计占全球锂矿资源储量的75%,其中锂矿石主要分布在澳洲
图片尺寸604x386
国内外锂矿主要类型,分布特点及勘查开发现状
图片尺寸817x506
2020年锂行业分析:海外锂矿增产暂停,国内企业逆势上行
图片尺寸640x458
塔里木锂矿拍出60亿元天价,背后有这些头部公司__财经头条
图片尺寸1130x842
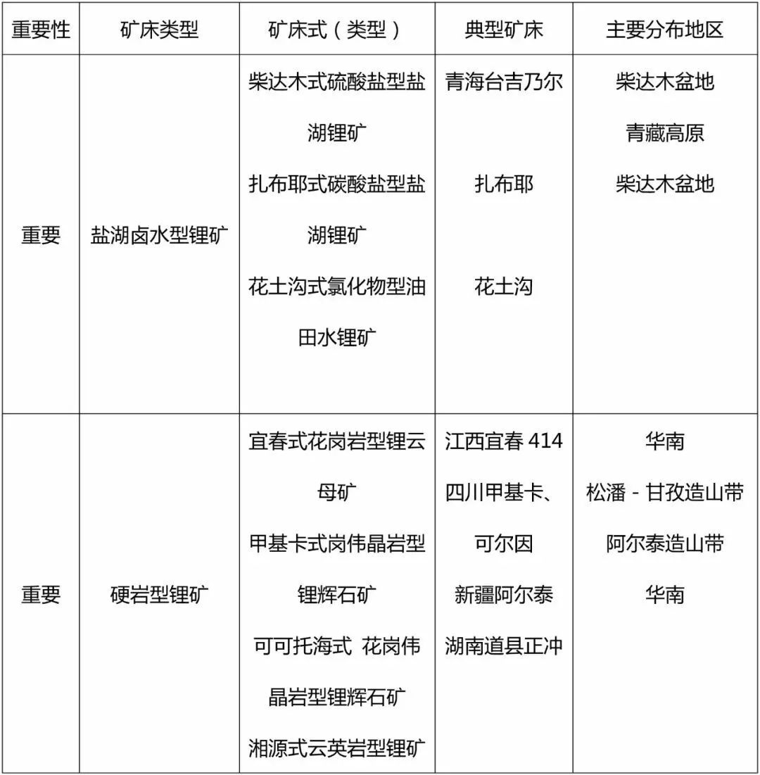
中国锂矿床主要类型
图片尺寸625x417
中国锂矿成矿规律图
图片尺寸650x469
中国主要成锂带分布图(图源:中国锂矿成矿规律概要)
图片尺寸894x667
锂矿——锂电上游确定性机会分析(一)
图片尺寸800x472