五号字体是多大

五号字体是多少磅的?
图片尺寸577x473
在word中5号字体对应几号?一篇文章详细说明字号和磅值的关系
图片尺寸620x1139
5号字,这是word一种比较常用的字体大小.
图片尺寸485x322
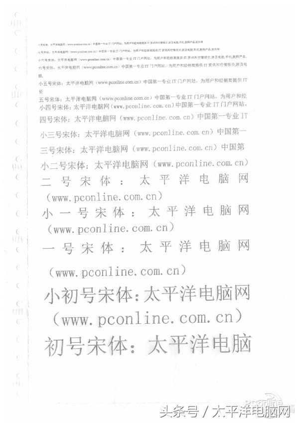
打印机字体测试
图片尺寸920x1302
5号字体对应几号
图片尺寸750x300
展开全部 在word中 号字是最小的(并非五号).72号字是最大的.
图片尺寸537x314
五号红色字体3d渲染插图符号字符文本图形在白色的背景上裁剪
图片尺寸1100x1100
word五号字在cad里如何换算?
图片尺寸716x296
神舟五号红色书法艺术字
图片尺寸300x300
5号字体对应几号
图片尺寸750x300
有谁知道这是多大号的字体吗?
图片尺寸468x832
神舟五号航天飞船艺术字
图片尺寸300x300
字号大小样式参照表
图片尺寸624x796
5号字体对应几号
图片尺寸750x300
神舟五号毛笔字
图片尺寸300x300
工作表中写作实践五号金属字体五号 5 3d五号与效果的 3d
图片尺寸300x300
爱普生打印机lq630k爱普生打印机使用教程
图片尺寸600x849
字体字号对照表
图片尺寸710x990
qt 字体字号和字体像素关系
图片尺寸642x682
神舟五号艺术书法字壹号艺术字体注意事项红色叹号立体卡通涂鸦微信
图片尺寸253x253