交通三色灯multisim

8英寸圆三色高通量 led 交通信号灯
图片尺寸567x567
三色灯lta505多层警示灯三色报警信号灯
图片尺寸800x800
红绿灯三色
图片尺寸1200x1034
数电交通灯multisim仿真
图片尺寸603x504
交通信号灯电子线路实验multisim仿真电路图
图片尺寸585x416
三色灯
图片尺寸530x506
multisim交通灯控制器设计仿真图
图片尺寸1920x1013
可莱特q-light多层式信号指示灯,led三色灯st56el
图片尺寸350x306
multisim交通信号灯简易控制器-我的快乐小窝
图片尺寸693x412
74ls11274ls160数电交通灯multisim仿真图
图片尺寸591x369
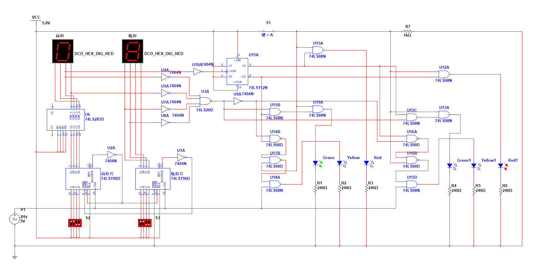
交通灯设计(基于multisim仿真)
图片尺寸1844x886
【multisim仿真 报告 演示视频】数电课设交通灯multisim仿真设计
图片尺寸943x727
从没用过multisim,求大神看看原理图和仿真为啥仿真没反应.
图片尺寸580x363
雕爷学编程arduino动手做34三色led交通灯模块
图片尺寸800x442
multisim基于十字路口交通信号灯仿真
图片尺寸822x716
雕爷学编程arduino动手做34三色led交通灯模块
图片尺寸953x681
multisim的交通信号灯的用了74ls90做主体,然后求大神帮忙改成5s,25s
图片尺寸1237x957
电子科技大学电子技术应用实验multisim交通灯
图片尺寸513x615
rj-ss型无级调光三色灯
图片尺寸598x465
multisim 11交通灯设计
图片尺寸941x700