产业发展趋势

2024中国文旅产业发展趋势报告
图片尺寸7680x4320
前瞻产业研究院:2024深圳"20 8"之海洋产业——发展机遇与技术趋势
图片尺寸1024x576
2024中国新能源汽车产业发展趋势报告
图片尺寸768x432
节能环保产业发展趋势图
图片尺寸647x424
新能源光伏遥遥领先#新能源 #新能源产业发展趋势分析 - 抖音
图片尺寸1080x1350
新能源汽车产业发展趋势报告(全文获取)
图片尺寸768x432
行业发展趋势洞察|智研产业百科【143】——人形机器人
图片尺寸662x525
概述,产业链,市场规模预测以及行业发展趋势分析
图片尺寸867x645
2023年中国宠物行业发展现状及未来发展趋势预测图
图片尺寸703x792
玉米淀粉行业市场现状,发展历程,产业链知识图谱及未来发展趋势预测
图片尺寸1302x1112
2023中国文旅产业发展趋势报告 - 知乎
图片尺寸1600x900
光伏 储能产业发展现状及趋势-35页下载
图片尺寸1080x608
润物有声v 2023年中国互联网科技产业发展趋势报告(四)
图片尺寸1043x533
2023年中国绿色钢铁产业现状及发展趋势研究报告(附下载)
图片尺寸960x540
2023年中国电源芯片设计行业发展趋势丨珠海半导体产业园
图片尺寸657x466
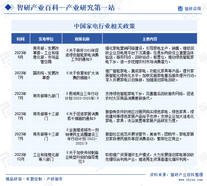
行业发展趋势洞察|智研产业百科【191】——家电
图片尺寸673x606
2024年中国兔子产业深度分析,投资前景及发展趋势预测(简版报告)
图片尺寸657x496
《2024年中国新能源产业全景图谱》(附市场现状,竞争格局和发展趋势等
图片尺寸660x361
的发展趋势主要表现在:第一,政策引导推动集成电路成为战略性产业
图片尺寸594x427
产业链,发展历程,相关政策,装机量及发展趋势_财富号_东方财富网
图片尺寸704x792