产假工资

2024年产假工资标准来了,产假最新规定_津贴_计划生育_奖励
图片尺寸814x3864
2024年产假工资新标准定了
图片尺寸1080x865
生育津贴和产假工资能同时领取吗71
图片尺寸1080x1439
生育津贴≥产假工资,企业不用再为员工重复支付工资;生育津贴 产假
图片尺寸660x882
产假时间,产假工资及生育津贴标准.#图文伙伴计划 全国3 - 抖音
图片尺寸1080x1439
73生育津贴申领规则732024年产假工资计算方式;732024年婚育
图片尺寸1080x1443
作为高管我的产假工资也太低了可以要求公司给补差额吗
图片尺寸836x356
产假怎么休产假工资和生育津贴怎么另取
图片尺寸1080x1440
产假期间企业只给员工发基本工资合法吗善世集团
图片尺寸1000x2383
2022年最新产假及工资计算标准一次性讲清
图片尺寸1080x1440
2023年产假工资新标准.2023年,产假工资新标准定了7515 - 抖音
图片尺寸1280x1706
2024产假工资标准,请收下这份汇总表.全国多地陆续宣布修改 - 抖音
图片尺寸828x1100
产假期间回来上班能拿双份工资吗
图片尺寸1080x1528
产假怎么休工资怎么算.#抖音图文来了#图文伙伴计划#产假工资 - 抖音
图片尺寸1440x1920
产假工资 #山东省增加60天产假工资谁发#劳动法# 临沂产 - 抖音
图片尺寸864x1920
2021年九江产假期间工资如何发放九江产假工资发放标准
图片尺寸459x537
2018年最新规定女性员工产假工资发放标准快看看该怎么领
图片尺寸640x400
2015北京产假规定
图片尺寸418x600
产假期间的工资计算.分享我的经历,我的社保缴纳,公司是按照北 - 抖音
图片尺寸1080x1564
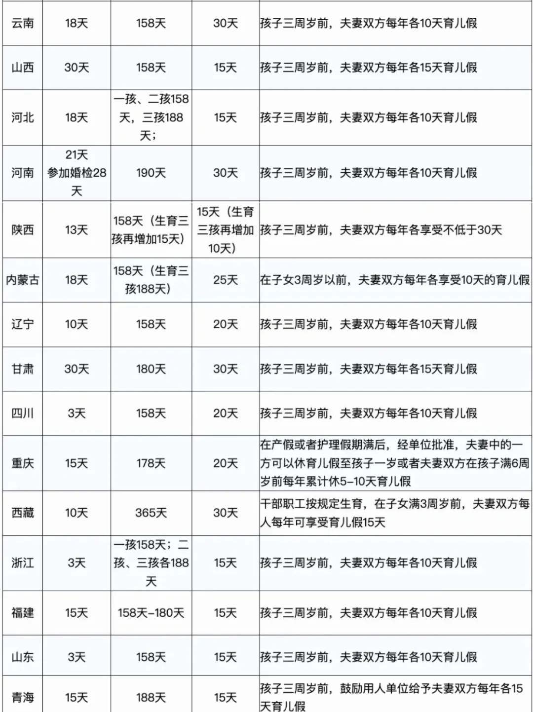
2024版全国婚假,产假,育儿假一览表|工资|生育|婚丧假_网易订阅
图片尺寸660x520