产房工作流程图

👶31步顺产全流程,轻松应对!
图片尺寸1080x1409
产房工作流程图.doc
图片尺寸993x1404
自己的顺产经历,感觉就像是在工厂的流水线上,一步步按照标准流程进行
图片尺寸1248x1576
顺产全流程指南:准妈妈们必看!
图片尺寸2085x2609
妇产科产程处理流程图
图片尺寸2818x1991
妇产科产程处理流程图
图片尺寸2479x1754
生产部工作流程图
图片尺寸1080x1920
正常分娩接生护理工作流程图
图片尺寸1860x2631
📊五步走!生产流程图全解析🔍
图片尺寸1080x1089
分娩过程助产人员工作流程
图片尺寸1860x2631
戳这里,一键解锁全部干货!
图片尺寸2560x2353
产房应急预案,工作流程
图片尺寸744x926
生产部工作流程图模板
图片尺寸1240x1753
车间生产流程图
图片尺寸2544x2780
生产管理工作流程图
图片尺寸1280x1707
生产工艺流程
图片尺寸1442x2098
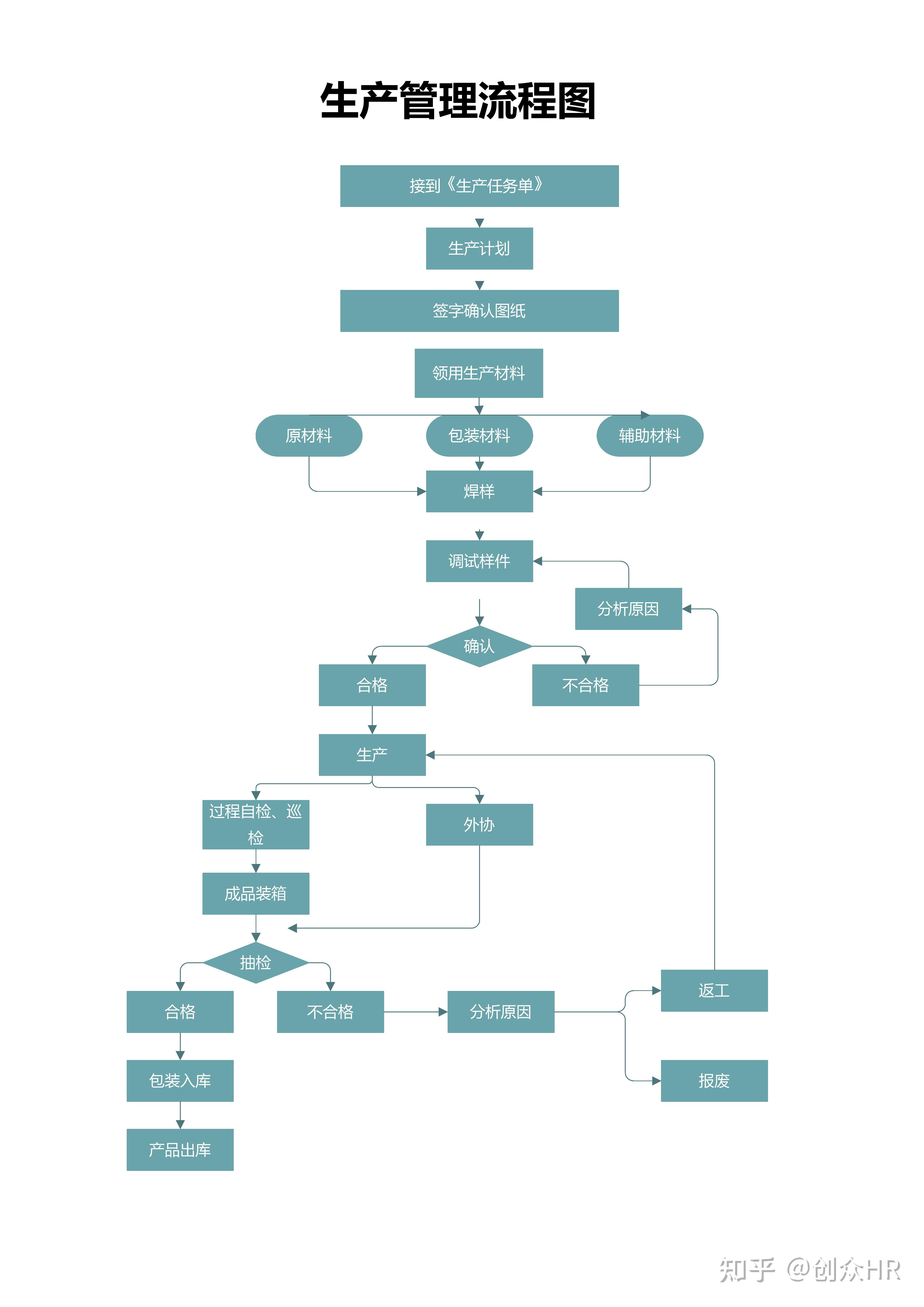
生产管理流程图
图片尺寸4135x5847
产房顺产标准流程图
图片尺寸1242x1660
产房必备18张常用操作流程图
图片尺寸793x1122
哈尔滨医大四院产科 哈尔滨医大四院产科近
图片尺寸960x1280