产甲烷菌图片

自然科学家找到隐藏的新型产甲烷古菌
图片尺寸1000x607
探索产甲烷菌:沼气池中的关键微生物角色
图片尺寸630x426
显微镜下的产甲烷菌
图片尺寸543x390
产甲烷菌methanococcus maripaludis,它看上去有很多鞭毛
图片尺寸923x876
产甲烷细菌的培养与驯化
图片尺寸640x480
产甲烷菌的简介
图片尺寸720x405
厌氧产甲烷菌在污水处理的作用
图片尺寸1080x2400
产甲烷古菌
图片尺寸270x270
图片尺寸690x602
神秘古菌"吃"石油产甲烷
图片尺寸529x380
the innovation geoscience
图片尺寸720x476
甘度厌氧强化菌 产甲烷菌降解cod总氮提升产气量污水处理厌氧菌种
图片尺寸800x800
自然中国科学家发现古菌生产甲烷全新途径
图片尺寸1080x559
电镜下的甲烷丝菌
图片尺寸1273x1080
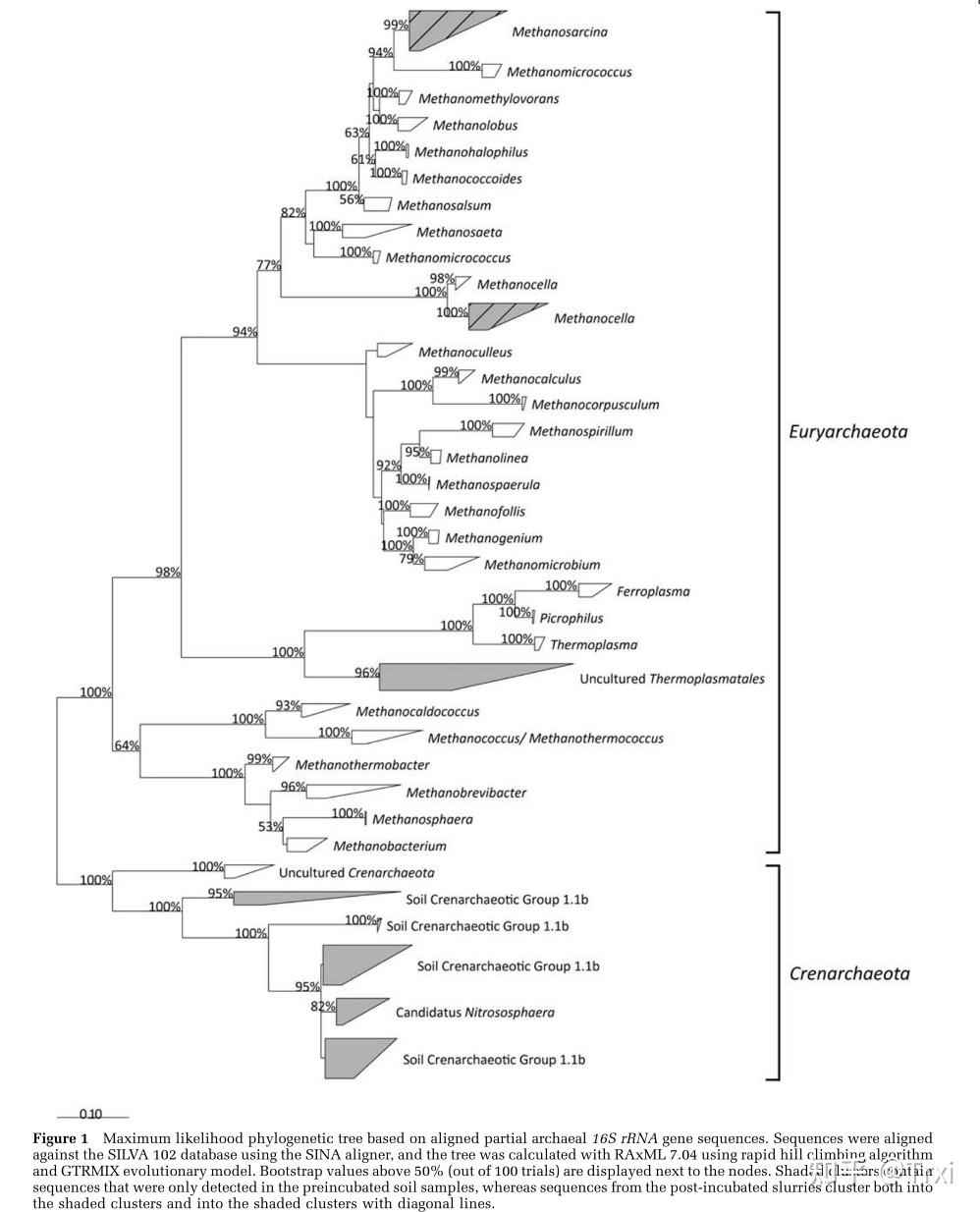
产甲烷古菌在全球范围内普遍存在于含气土壤中,并在湿缺氧条件下变得
图片尺寸998x1234
产甲烷菌的研究方法和分类 /杨秀山 北京师范学院
图片尺寸1200x1200
正版)产甲烷细菌及研究方法
图片尺寸640x480
产甲烷细菌及研究方法 /农业部厌氧微生物重点开放实验
图片尺寸750x750
厌氧污泥产甲烷活性研究
图片尺寸983x572
the innovation geoscience
图片尺寸427x570