亳州学区划分图2021

亳州市学区划分(小学)【1】亳州市谯城区小学学区划分范围,第 - 抖音
图片尺寸860x1071
亳州高新区2020中小学学区划定最新招生政策都在这
图片尺寸850x850
亳州经开区中小学学区划分出炉快看你家小孩上哪所学校
图片尺寸640x3491
2022年亳州市主城区中小学招生方案学区划分出炉
图片尺寸968x1230
速看颍东区2021年学区划分方案公布
图片尺寸1280x1496
2021年城区初中学区划分示意图one融自 | 溧阳
图片尺寸709x1000
官宣!2021合肥中小学学区划分方案出炉 合肥中小学学区划分图高清发布
图片尺寸591x448
抖音图文来了 这是2021年的亳州高新区的学区划分,大家参 - 抖音
图片尺寸1440x2560
2019年亳州市学区划分最新公布
图片尺寸705x1500
2019年亳州市学区划分最新公布!
图片尺寸640x1270
2021参考!坪山区公办中小学招生范围一览!
图片尺寸771x1420
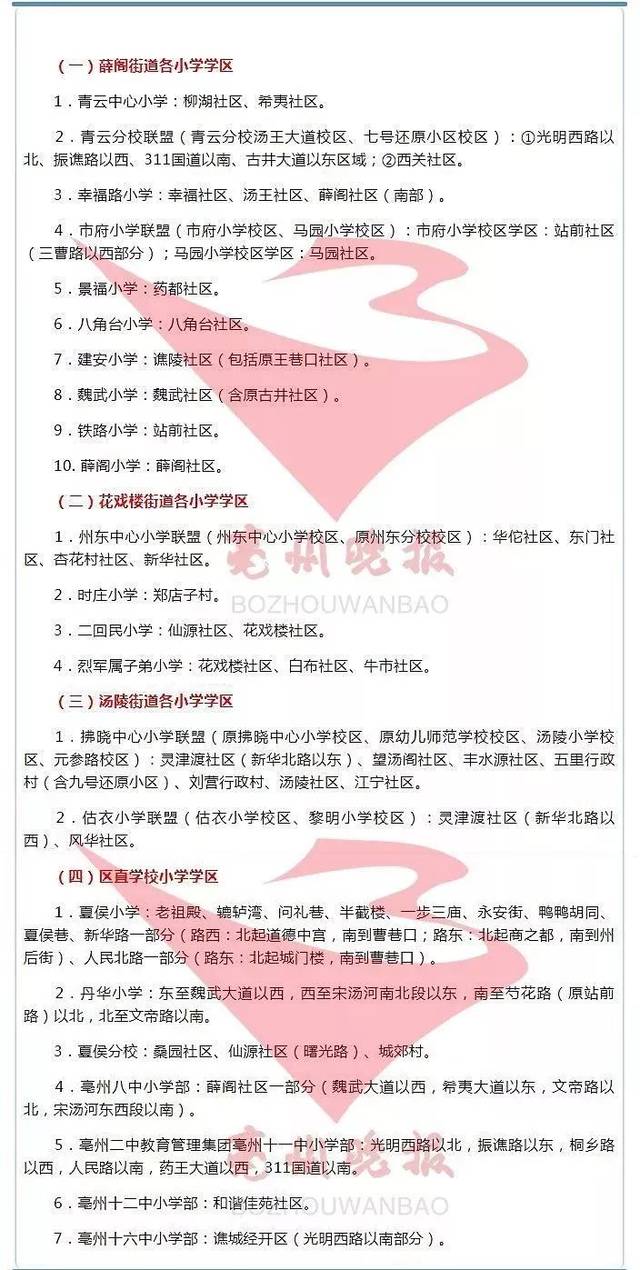
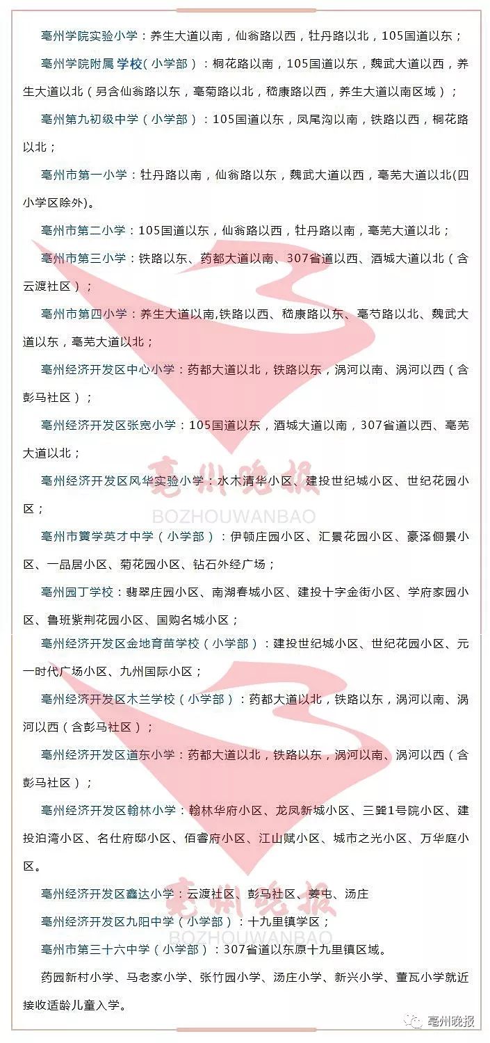
2019年谯城区中小学学区划分方案出炉~_亳州
图片尺寸640x5038
2021年城区小学初中施教区公布
图片尺寸706x1000
2021年临沂市兰山区城区义务教育阶段小学招生区划图小学学区施教区
图片尺寸8195x5981
亳州这些地方即将新建中小学,幼儿园!看看你家附近有吗?
图片尺寸1080x1527
学区谯城区学区划分漏了一片怎么回事区教育局答复了
图片尺寸640x4222
安徽两地公布2021年中小学学区划分_腾讯新闻
图片尺寸1000x706
安徽两地公布2021年中小学学区划分_腾讯新闻
图片尺寸1000x706
颍东2021年学区划分出炉47个小区最新房价曝光
图片尺寸1080x1263
最全2021西安高新学区划分上必收藏
图片尺寸1080x1439