亿图电路图

我设计的双路数控电源的电路部份,有一些部份不明.
图片尺寸2718x1788
全模组电源和半模组电源有什么区别
图片尺寸1407x704
单片机外围电路.jpg
图片尺寸3065x1908
亿图图示怎么画电气图亿图图示画电气图教程
图片尺寸821x570
如何做到电压自动选择.比如说输入电压大于5v电流从a走,b路断开.
图片尺寸659x362
图4 电压,电流采集与调节电路
图片尺寸1437x840
关于亿图图示正版的一点吐槽
图片尺寸915x637
ups线路图 --电子电路图--电子工程世界
图片尺寸1550x1110
this sip can charge with 1a cuis903电路图is903 原理图is903原理图
图片尺寸903x502
编辑器打开
图片尺寸1174x827
rbyjwbjvlpru27j4hq8wdqwfzvmi2pjokfkukgax.png
图片尺寸1237x923
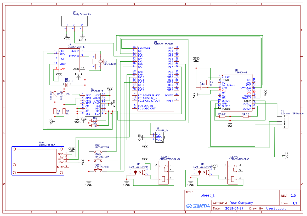
七 ,电路原理图以及开发过程的睬坑记录
图片尺寸1256x686
求山特tg500电路图-电源网
图片尺寸1550x1110
电子工程师电源设计作品创意top10精彩赏析全文
图片尺寸810x536
50w高功率因素led恒流电源原理图
图片尺寸694x435
亿图电路图绘制教程
图片尺寸626x396
电力保护3v5v双电源系统powerconservat
图片尺寸517x269
亿能的坛请教最近想做一个简易的交直流电子负载恒流
图片尺寸1024x469
tim截图20200514140218.jpg
图片尺寸951x549
帮忙讲解一下下面这个图
图片尺寸1694x849