企业月报

销售月报模版.docx 1页
图片尺寸1594x2255
周报月报模板大全
图片尺寸1080x1440
企业管理部工作月报
图片尺寸920x651
xxx公司城燃生产运营月报
图片尺寸920x1127
简约微立体商务企业工作月报总结计划ppt
图片尺寸1192x1440
工程管理部深圳分公司综合月报1月.doc
图片尺寸1404x993
月报 保险公司月报包送时间
图片尺寸2083x1504
质量月报模版.ppt 6页
图片尺寸2694x1901
银行保险销售月报 保险公司月报会
图片尺寸1400x767
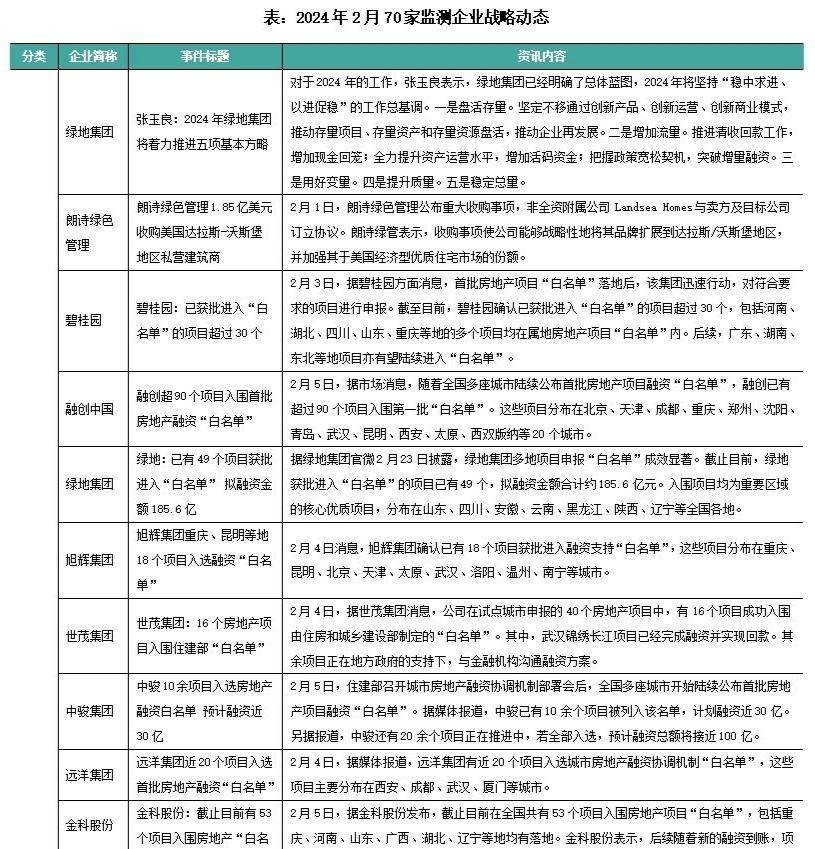
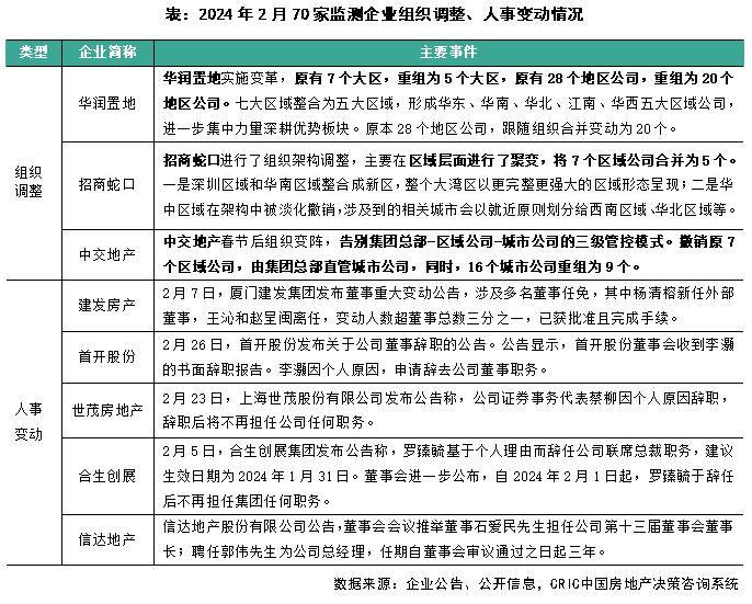
2月企业月报春节假期影响房企单月销售和融资均创新低
图片尺寸686x551
重庆市中泰工程监理有限公司监理月报
图片尺寸920x1302
钣金制造部品质月报
图片尺寸797x1173
桐庐县房地产开发企业统计报表一 (月报).doc
图片尺寸1122x793
2月企业月报春节假期影响房企单月销售和融资均创新低
图片尺寸815x849
工程月报模板
图片尺寸1277x902
企业月报销售同比降幅收窄投资融资环比均有提升3月
图片尺寸693x535
2月企业月报春节假期影响房企单月销售和融资均创新低
图片尺寸820x565
质量月报
图片尺寸1200x1695
2011-6中铁一局集团五公司监理月报.doc
图片尺寸794x1123
工程进度月报
图片尺寸982x565