优化服务流程

企业流程优化如何进行流程优化有什么意义
图片尺寸550x330
流程优化流程优化服务
图片尺寸599x564
客户至上 服务至极 ——优维服务流程标准化体系
图片尺寸640x623
优化工作流程图
图片尺寸920x1301
优化工作流程图
图片尺寸1240x1753
流程优化方法
图片尺寸1080x628
服务流程的基本内容
图片尺寸640x262
培训管理优化流程
图片尺寸1024x1156
优化工作流程图
图片尺寸920x1077
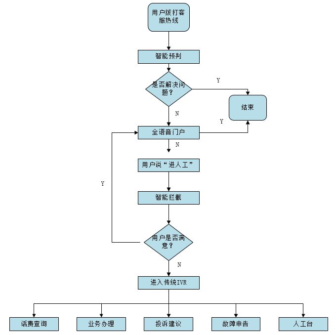
图1:原ivr流程图通过最为合理的任务分配机制,将简单易沟通的聚类问题
图片尺寸680x678
1.咨询服务流程图(通用)_第1页
图片尺寸1754x2479
青岛市优化存量房带押过户服务流程发布
图片尺寸1080x1529
其实我更愿意推荐番茄科技这边,不说其他的,售后服务是很到位的,我们
图片尺寸800x1352
流程优化工作坊
图片尺寸920x1303
项目管理软件如何优化流程
图片尺寸900x600
全程物流服务流程
图片尺寸1496x1241
优化服务流程 提升办事效率(高效办成一件事)
图片尺寸400x634
zohodesk使用蓝图优化客户服务流程
图片尺寸640x425
95598客户服务系统业务流程图及说明
图片尺寸920x1302
服务体系流程图doc
图片尺寸920x1302