会考模拟思维导图

历史会考的知识点,高中历史会考重点知识点归纳思维导图
图片尺寸2560x1857
2022注会考试会计章节思维导图投资性房地产
图片尺寸2036x1230
会议记录思维导图
图片尺寸2418x2200
初级会计#复习备考思维导图来啦,熟练掌握每一个知识点,考试不慌
图片尺寸690x378
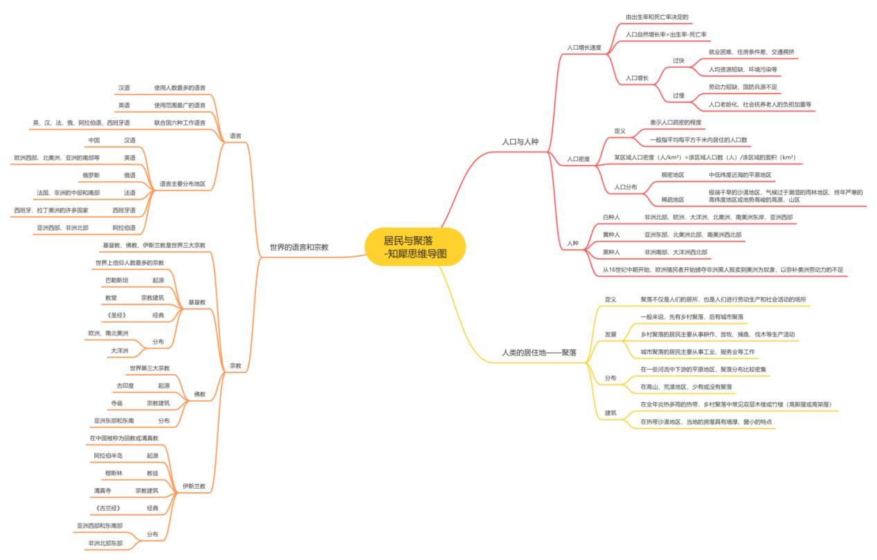
有没有初中地理会考的思维导图
图片尺寸1269x817
思维导图@一模试卷分析
图片尺寸1920x1080
有没有初中地理会考的思维导图
图片尺寸1268x781
有没有初中地理会考的思维导图
图片尺寸1267x809
有没有初中地理会考的思维导图
图片尺寸1269x890
「生物会考」七八年级生物思维导图,预习复习的都来看看
图片尺寸1080x761
2019长沙生地会考地理知识点思维导图俄罗斯
图片尺寸640x519
2019长沙生地会考地理知识点思维导图日本
图片尺寸640x513
160个执医思维导图年年都会考
图片尺寸770x1000
2021年注会《会计》第十二章考情分析及思维导图
图片尺寸1039x1584
注册会计师考试会计第七章思维导图
图片尺寸845x1055
关注我或开通题库送同款思维导图#考证人 #中级会计#会计 - 抖音
图片尺寸886x1920
地理老师收好这11张八年级地理思维导图会考复习冲刺满分
图片尺寸640x1404
初中地理会考思维导图 - 抖音
图片尺寸1024x1408
高中历史会考 思维导图#历史 #必考考点 #每天学习一点 - 抖音
图片尺寸1280x1538
「生物会考」七八年级生物思维导图,预习复习的都来看看
图片尺寸660x412