位移传感器电路图

传感器课程设计 电感式位移传感器
图片尺寸318x364
位移检测传感器系统的设计与分析_黄孔
图片尺寸1890x854
简易电容式位移传感器的制作方法
图片尺寸1000x717
拉线式位移传感器的设计与应用
图片尺寸500x260
位移传感器电路图电容器电路图平板型电容式位移传感器原理电容式位移
图片尺寸1420x1040
电感式位移传感器电路系统的设计
图片尺寸531x357
磁敏角位移传感器电路
图片尺寸696x400
一种电感式位移传感器的检测电路及其检测方法技术
图片尺寸1000x567
电感式位移传感器的测量电路
图片尺寸709x305
电容传感器测量位移电路仿真设计及原理
图片尺寸961x516
免费文档 所有分类 工程科技 电子/电路 实验二 电容式传感器的位移
图片尺寸1158x465
采用磁阻元件的位移传感器电路图
图片尺寸704x441
实验二十一 电涡流传感器位移实验
图片尺寸1219x709
电感式位移传感器的测量电路图
图片尺寸1071x347
cn104180749a_一种位移传感器的检测电路有效
图片尺寸1000x644
位移传感器原理图2
图片尺寸992x398
磁致伸缩位移传感器激励脉冲电路设计
图片尺寸694x326
一种新型电容式位移传感器电路设计
图片尺寸619x373
电感位移传感器原理
图片尺寸930x395
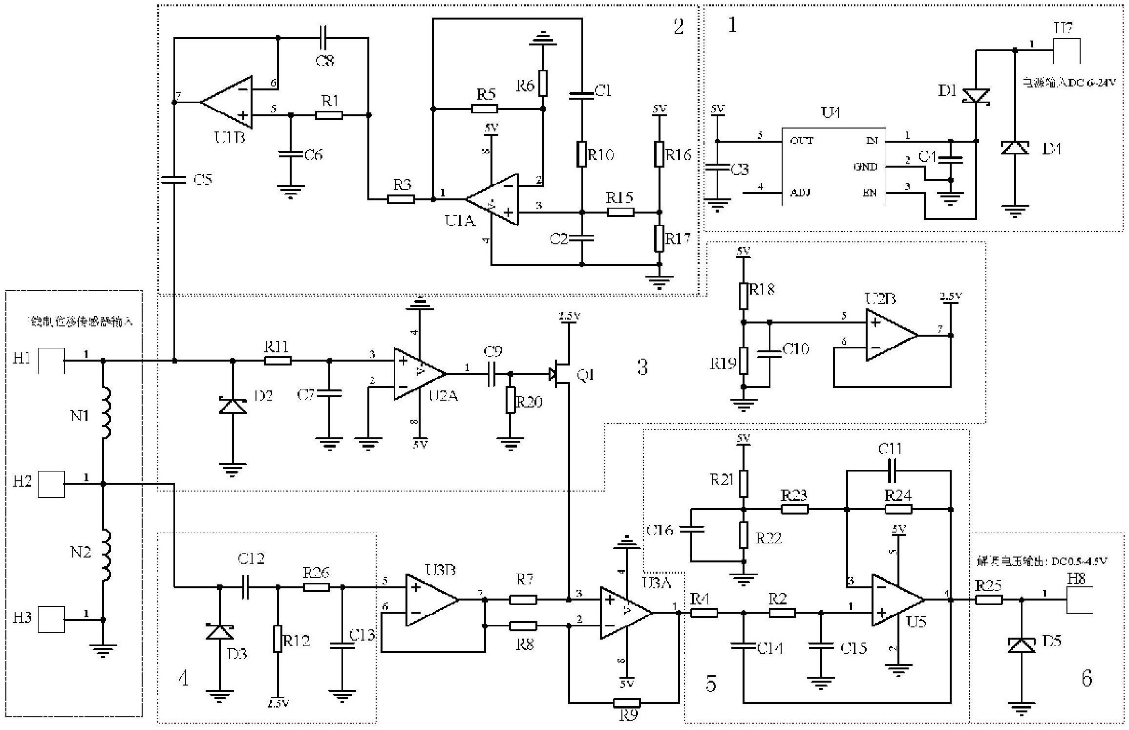
适用于三线制和六线制lvdt位移传感器的解调电路
图片尺寸2311x1494