位置传感器线路图

2,四线式节气门位置传感器③插回,打开点火开关,用一大头针将信号线
图片尺寸1080x759
节气门位置传感器与ecu连接电路
图片尺寸850x328
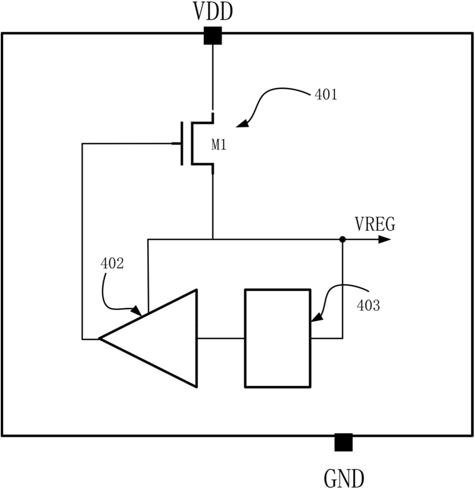
高压霍尔位置传感器芯片稳压电路
图片尺寸1905x1960
曲轴位置及转速传感器
图片尺寸1080x810
cn101676680a_位置传感器失效
图片尺寸2909x1264
大众桑塔纳2000gsi轿车凸轮轴位置传感器检修
图片尺寸1369x1782
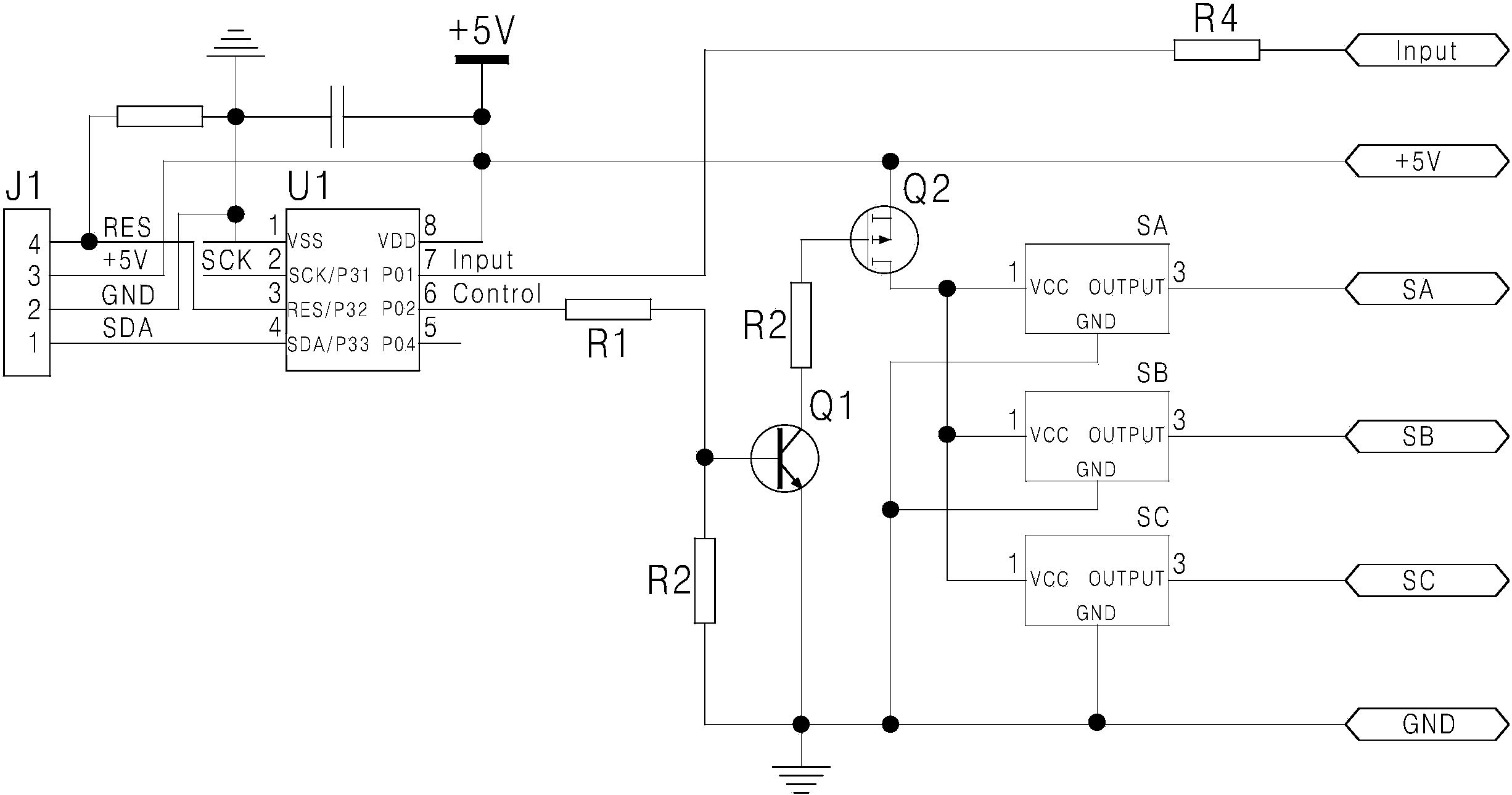
cn207319018u_一种无刷电机中位置传感器的控制电路有效
图片尺寸2452x1290
凸轮轴位置传感器
图片尺寸700x324
伊兰特轿车氧传感器及曲轴位置传感器的故障检测方法
图片尺寸462x478
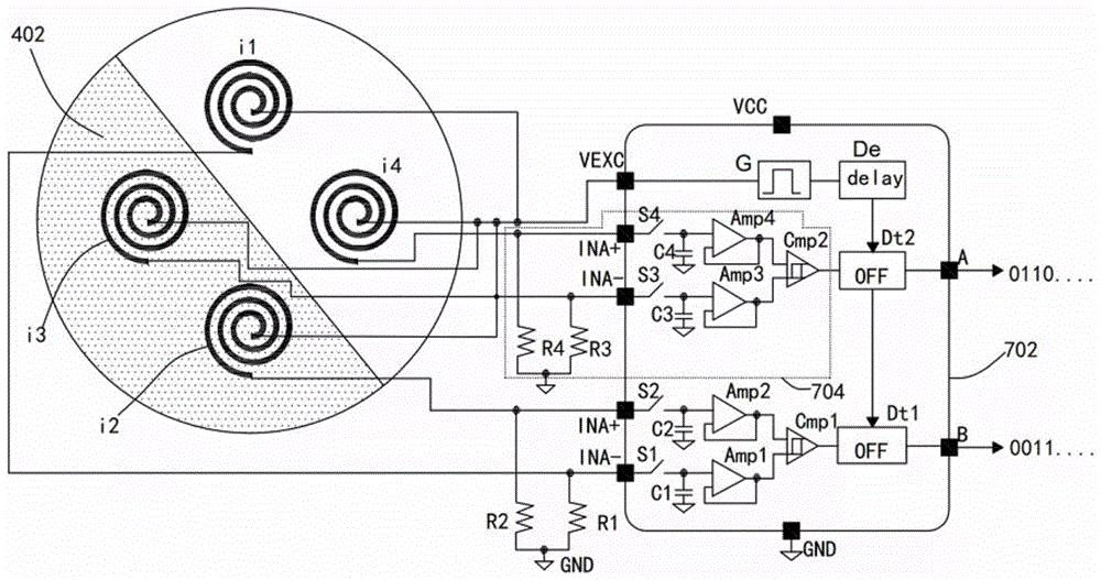
cn112504104a_基于电感原理的位置传感电路及传感器和位置测量方法在
图片尺寸1000x527
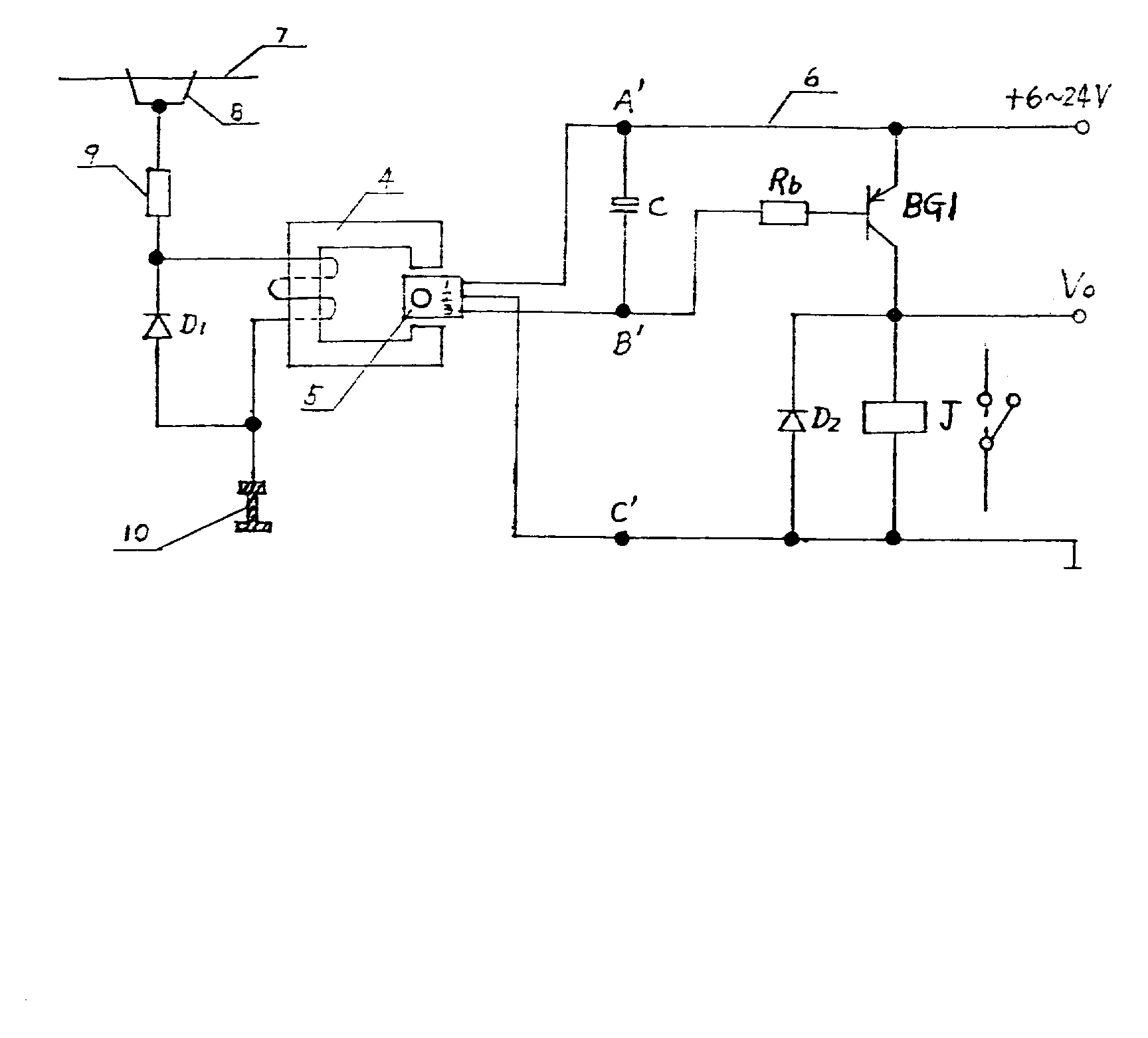
架线电机车位置传感器
图片尺寸1728x1563
北京现代索纳塔轿车凸轮轴位置传感器
图片尺寸750x429
霍尔式凸轮轴位置传感器工作原理,作用,电路图,详细解说
图片尺寸640x343
位移检测传感器系统的设计与分析_黄孔
图片尺寸1890x854
线性输出型节气门位置传感器的工作原理
图片尺寸640x459
曲轴凸轮轴位置传感器检测
图片尺寸750x377
位置传感器系统的制作方法
图片尺寸369x443
油门踏板位置传感器电路
图片尺寸600x400
位置传感器电位器电容位置传感器
图片尺寸1080x454
1.1 曲轴位置传感器
图片尺寸1146x729