低通滤波器原理图

二阶低通滤波器电路图
图片尺寸450x220
急急急.二阶低通滤波器的设计有问题
图片尺寸502x227
我用官方的低通滤波器设计的,单电源运放,把输入设置到电压一半,输出
图片尺寸1001x708
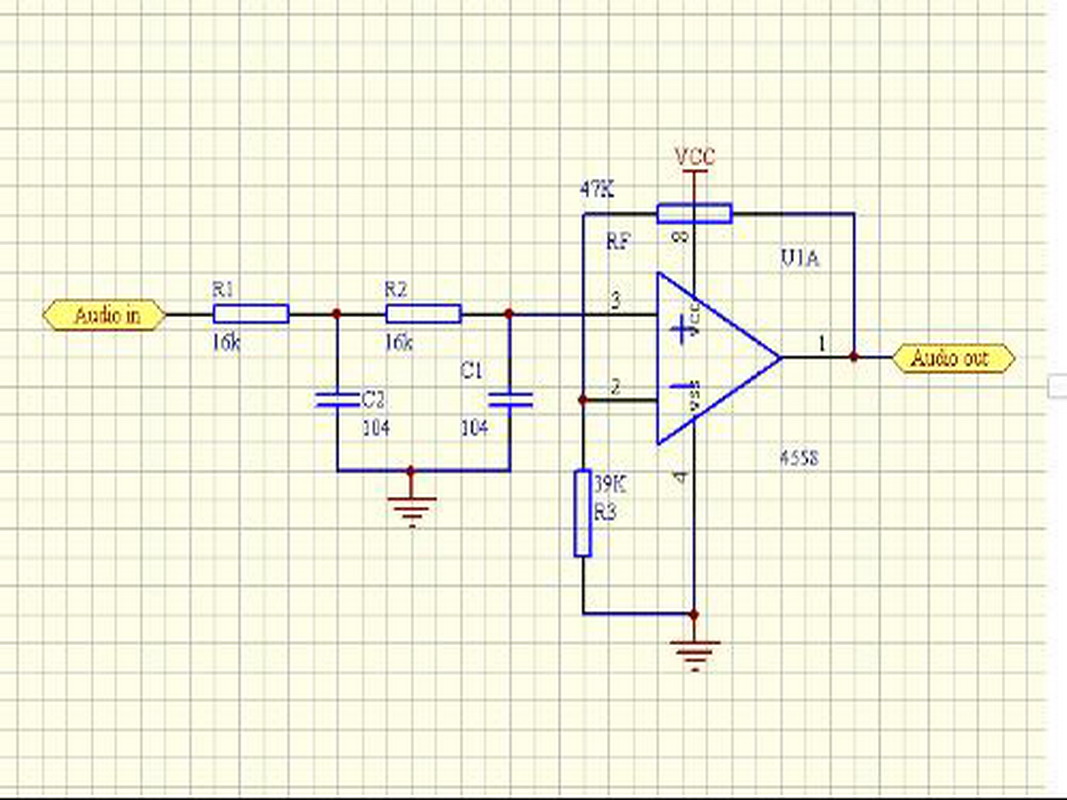
请教大侠这个二阶低通滤波器频率的计算公司
图片尺寸2541x1650
分类:数学 2014-12-26 20:18 网友采纳 这是二阶rc有源低通滤波器!
图片尺寸307x257
无源低通滤波器电路图
图片尺寸321x230
低通滤波
图片尺寸1067x800
cn206894597u_一种低噪声低通滤波器有效
图片尺寸1506x1090
2 一阶滤波电路ppt
图片尺寸1080x810
低通滤波器的种类
图片尺寸484x413
求教低音炮低通滤波电路.
图片尺寸799x262
要求:(1)一阶低通滤波器现存在什么弱点?
图片尺寸551x296
【partsim作品】 一阶低通滤波器电路仿真
图片尺寸528x333
这个是正确的; 一阶低通滤波器不会出现此现象,只有二阶及以上多阶的
图片尺寸574x349
二阶有源低通滤波电路设计
图片尺寸804x445
请教pwm的二阶有源低通滤波器的选择
图片尺寸553x399
图3 rc低通滤波器的逆系统
图片尺寸1058x622
一个很不错的低通滤波电路
图片尺寸584x329
什么是低通滤波器
图片尺寸500x260
一种滤波电路
图片尺寸1449x831