低速电动汽车 政策

2020年以来新能源汽车政策一览
图片尺寸828x4589
一图读懂《天津市人民政府关于加强违规低速电动车管理的通告》政策
图片尺寸750x7368
2020年以来新能源汽车政策一览
图片尺寸802x918
2024年2月起,三轮车,低速车有新规实施,一批车辆将禁止上路!
图片尺寸661x856
新能源汽车政策
图片尺寸1080x650
2020年中国纯电动汽车行业发展现状分析补贴政策末期行业挑战与机遇
图片尺寸750x703
2023年低速电动四轮车新政策 目前只要是能够在工信部目录上查得到的
图片尺寸2560x1280
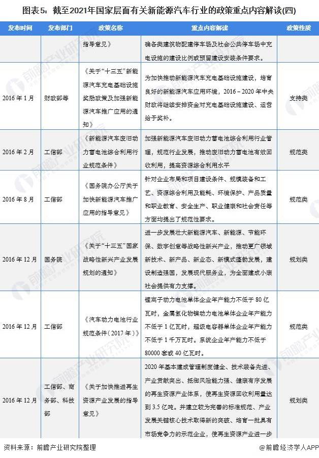
一文带你深度了解2021年中国及各省市新能源汽车行业政策汇总,解读及
图片尺寸628x554
新能源汽车补贴政策
图片尺寸580x448
我国电动汽车换电政策十年时间发生了怎样改变?
图片尺寸632x406
图表:补贴政策启动退坡 我国快速发展的新能源汽车会"刹车"吗?
图片尺寸600x599
重磅2021年中国及31省市新能源汽车行业政策汇总及解读全
图片尺寸628x900
治理政策出台|四轮车|电动车|低速车|交通事故_网易订阅
图片尺寸660x453
2020年新能源汽车补贴政策正式发布两张表秒懂丨头条
图片尺寸609x315
中国低速电动车行业市场分析及投资前景预测报告—智研咨询发布|汽车
图片尺寸633x526
国内|山西长治推行低速电动汽车"户籍化"管理,上路合法化
图片尺寸700x368
2021年中国及31省市电动汽车换电行业政策汇总及解读(全)各省市集中在
图片尺寸648x325
5月汽车产业政策完善新能源汽车安全标准继续刺激汽车消费
图片尺寸1202x997
动力电池的循环利用之旅_搜狐汽车_搜狐网
图片尺寸400x779
电动车管理新政策4月1日起正式实施三轮车低速四轮车都在内
图片尺寸1344x1186