佤邦疫情通知

第二特区佤邦发布新冠疫情通报境内累计71人感染
图片尺寸650x1066
第二特区佤邦发布新冠疫情通报境内32人感染
图片尺寸648x934
四特区及佤邦官方得知消息后迅速采取行动,加强了疫
图片尺寸960x1394
佤邦疫情防控领导小组的通告
图片尺寸485x696
缅甸邦康封城时间延长酒店隔离费用下调
图片尺寸1080x1329
随着核酸检测工作的进行,邦康,勐波陆续发现多人呈阳性,佤邦疫情已然
图片尺寸720x748
佤联军副总司令签署防疫通告严防疫情波及佤邦偷渡进入者将判刑三年
图片尺寸660x1006
缅甸佤邦邦康城区继续封城7天严控辖区内的物价
图片尺寸456x679
第二特区佤邦发布新冠疫情通报境内45人感染
图片尺寸660x963
第二特区佤邦发布新冠疫情通报境内累计61人感染
图片尺寸565x800
第二特区佤邦发布新冠疫情通报 境内38人感染
图片尺寸334x430
第二特区佤邦发布新冠疫情通报境内累计153人感染
图片尺寸650x1018
突发疫情缅甸佤邦刚刚针对全体军民发紧急通知
图片尺寸530x526
缅甸佤邦疫情严重单天新增13例不少是中国人附活动轨迹
图片尺寸1034x1322
缅甸佤邦南部171军区发布防疫通知
图片尺寸600x831
疫情形势严峻,再加上不断有缅甸劳工返乡,3月25日,掸邦第二特区佤邦
图片尺寸642x810
突发疫情缅甸佤邦刚刚针对全体军民发紧急通知
图片尺寸641x881
第二特区佤邦发布新冠疫情通报境内累计61人感染
图片尺寸569x759
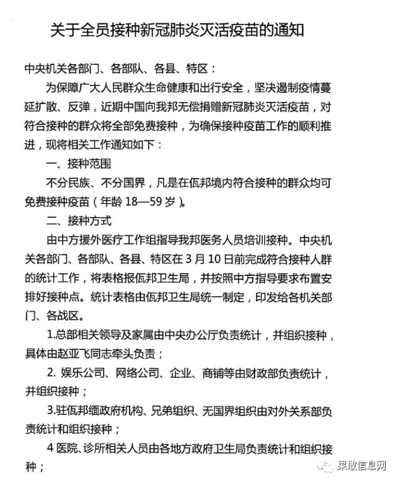
佤邦通告辖区内将全员接种新冠疫苗
图片尺寸572x693
缅甸佤邦发布新冠疫情通报境内27人感染
图片尺寸430x388