依恋理论

91 97依恋理论由英国精神分析师john bowlby提出 97一开始为了
图片尺寸958x1280
一,依恋关系理论的起源与发展
图片尺寸720x457
我们终于开启【爱情诊疗室】了_依恋_类型_星球
图片尺寸1080x805
【心理自测】四种依恋类型
图片尺寸1034x616
成人依恋量表.依恋理论(attachment theory) - 抖音
图片尺寸1125x1520
回避型依恋是「成人依恋风格理论」当中的一个概念——基于儿童依恋
图片尺寸499x405
爱情,一个复杂难解的谜题——从依恋理论探讨亲密关系的建立
图片尺寸1038x801
心理测量依恋类型自测量表附解析
图片尺寸650x411
因为你忽略了复合的关键:重建信任感!
图片尺寸1920x1080
是你的依恋类型不安全!
图片尺寸1015x870
目前学界普遍接受的依恋理论是米库林色(mikulincer) 和 史瓦(shaver
图片尺寸4297x3321
大方向的判断 —— 「安全型」及「不安全型」依恋的判断依恋关系理论
图片尺寸1513x725
依恋理论的前世今生
图片尺寸1019x602
bowlby)提出的,而成人依恋关系的研究则是在儿童依恋理论基础上的延展
图片尺寸1080x608
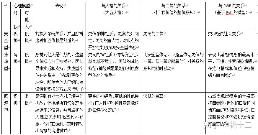
二, 依恋的类型
图片尺寸874x458
3个方法,帮助你建立安全的依恋模式,收获和谐的亲密关系
图片尺寸660x396
心理分为了以下四种:"依恋理论"是著名心理学家约翰·鲍尔比提出的
图片尺寸528x367
"依恋理论"最早由心理学家john bowlby在20世纪40年代提出来,该理论
图片尺寸1080x1439
12月父母课堂--《如何建立良好的亲子依恋关系》
图片尺寸863x519
必须学习的家庭教育底层逻辑依恋理论④
图片尺寸1080x793