便利店流程图

超市流程图及分析
图片尺寸497x526
基于springboot vue实现的便利店管理系统设计与实现 毕业论文
图片尺寸811x616
便利店标准采购业务流程图剖析
图片尺寸920x1303
ok便利店销售流程
图片尺寸671x1161
店铺诊断 | 用6张流程图搞懂超市运作
图片尺寸2480x3508
便利店标准采购业务流程图
图片尺寸638x997
便利店标准采购业务流程图参考模板
图片尺寸920x1302
店铺诊断 | 用6张流程图搞懂超市运作 - 知乎
图片尺寸2480x3508
店铺诊断 | 用6张流程图搞懂超市运作
图片尺寸2480x3508
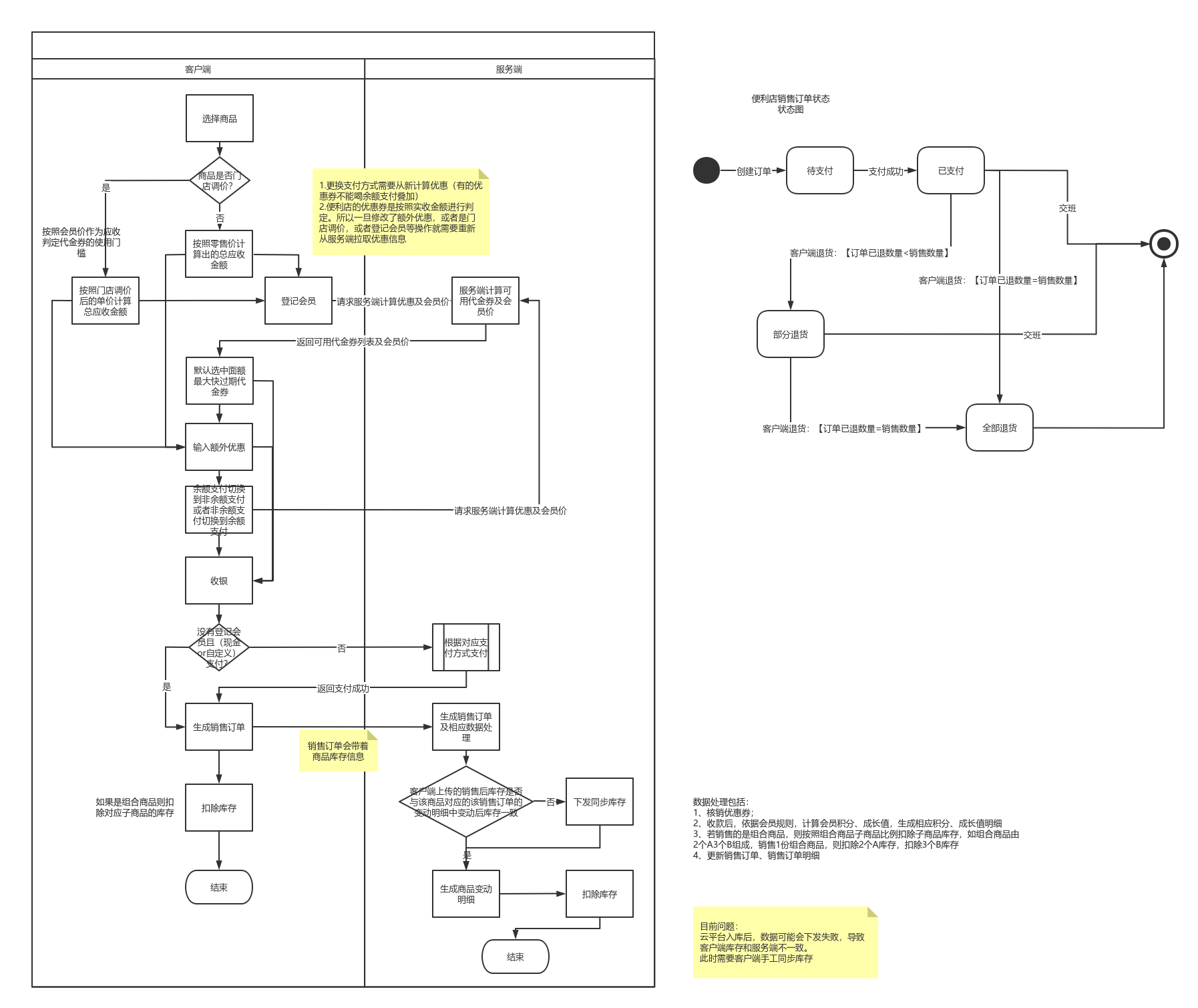
便利店流程图
图片尺寸1794x1509
全天候自动便利店和销售方法与流程
图片尺寸724x975
便利店标准采购业务流程图
图片尺寸1434x1595
超市运营流程图.xls
图片尺寸987x1276
便利店标准采购业务流程图.doc 14页
图片尺寸792x1120
2020年最新版便利店标准采购业务流程图.docx 3页
图片尺寸860x1218
便利店开业前期流程图
图片尺寸568x548
店铺诊断 | 用6张流程图搞懂超市运作
图片尺寸2480x3508
超市运营流程图.xls
图片尺寸987x1276
店铺诊断 | 用6张流程图搞懂超市运作
图片尺寸2480x3507
超市运营流程图.xls
图片尺寸987x1276