保险中介监管

对卖保险玩"噱头"说"不"!保险中介监管全面趋严
图片尺寸720x960
由2019年9月23日起,保险业监管局 - 抖音
图片尺寸1439x2036
我国的保险中介机构发展现状及保险监管方向
图片尺寸540x360
保险中介监管信息系统|iir.circ.gov.cn网站数据分析报告
图片尺寸1002x911
整治保险中介乱象,网友:监管要发力,中介不能"只卖贵的,不卖对的"
图片尺寸1024x774
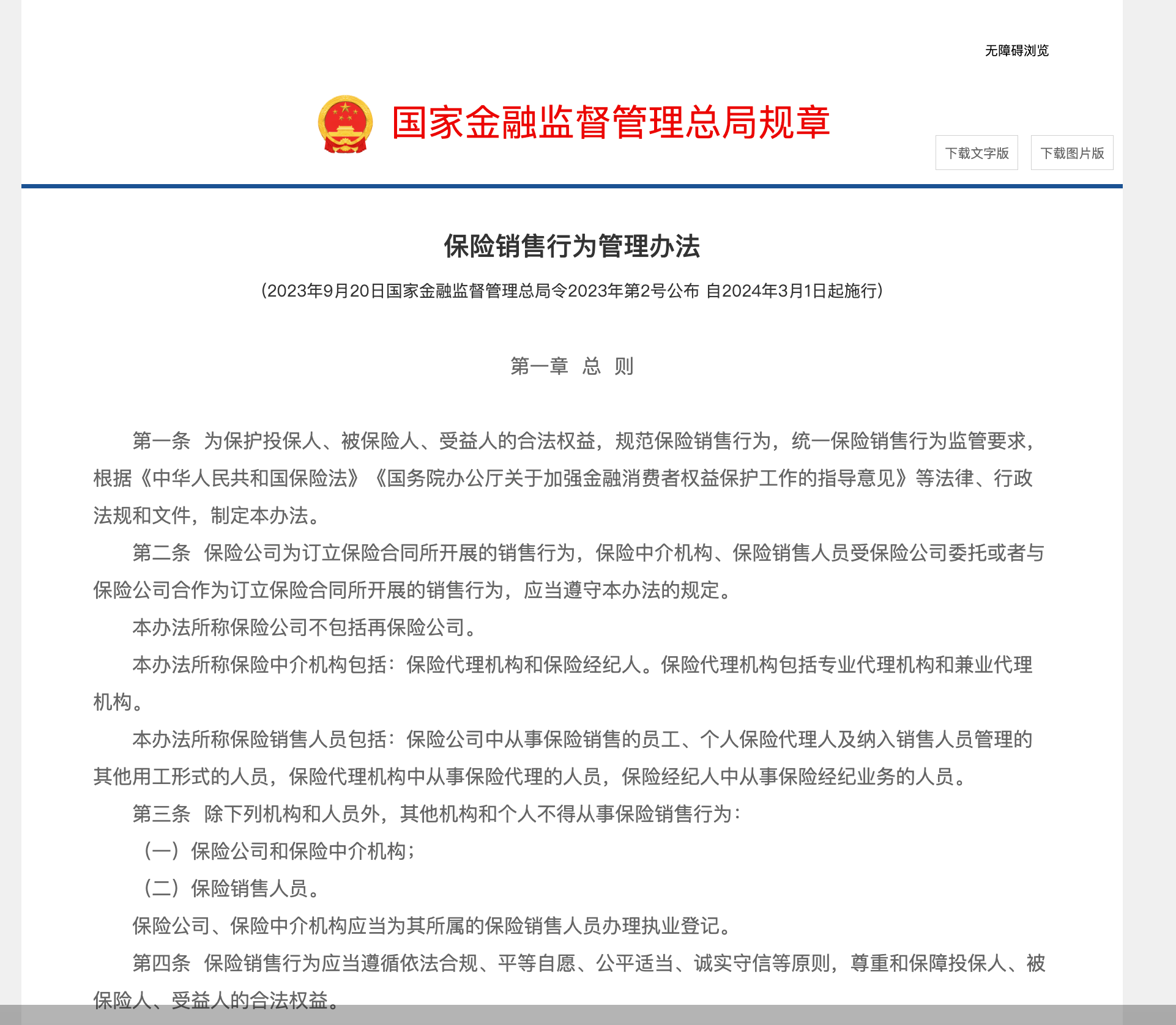
金融监管总局:保险公司与保险中介机构不得通过虚假合作套取费用
图片尺寸1922x1676
银保监会罗蓉:构建保险中介监管体系,紧盯重点领域风险整治市场乱象
图片尺寸1280x853
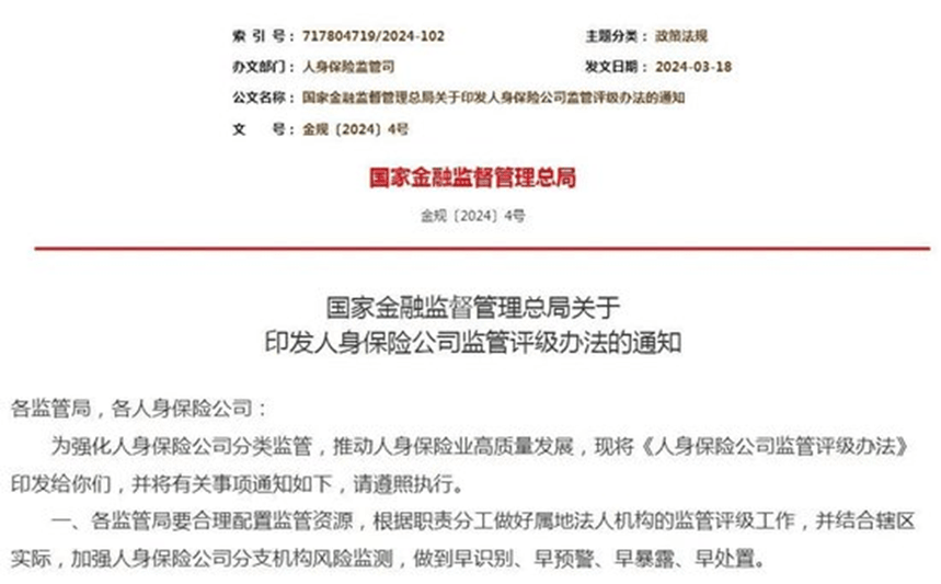
人身险公司"分类监管" 精准化监管推动行业高质量发展
图片尺寸859x533
银保监局:鼓励保险中介机构服务实体经济
图片尺寸640x400
监管再抓负债管理多家保险公司收风险提示监管证券财经保险编辑宋泓睿
图片尺寸720x1280
网销电销还有银行,中行,招行,安润保险经纪,瑞金恒邦保险销售被监管
图片尺寸550x447
保险中介监管信息系统
图片尺寸1298x849
在此基础上,每年对人身保险公司的整体风险状况,进行一次监管评级
图片尺寸1024x1152
通过国家企业信用信息公示系统和保险中介监管系统完成信息披露和报告
图片尺寸919x613
金融监管总局保险中介监管部市场分析处四级调研员张领伟被查
图片尺寸500x425
虚构保险中介业务套取费用!绍兴一知名保险公司被罚
图片尺寸1151x340
北京银保监局:部分无证"保险中介机构"涉嫌开展违法违规活动
图片尺寸2000x1100
重磅多地监管密集调研保险中介信息系统上线了吗
图片尺寸1028x786
广西,海南两地监管局相继提示风险,年内已有超300家保险中介被注销
图片尺寸1146x771
透过金融监管总局"三定"方案:看保险监管三重变化
图片尺寸1080x533