倍比问题

小学数学常考差倍问题,倍比问题(附例题,解题思路).docx
图片尺寸993x1404
和倍问题例题及练习.docx
图片尺寸993x1404
和倍差倍和差倍比及较复杂的和差倍问题专项训练word版
图片尺寸920x1302
和倍问题 差倍问题.doc
图片尺寸920x1303
数学思维导图倍比问题.小学数学还可以这样学? 学霸不肯说的 - 抖音
图片尺寸1242x1660
三年级上册和倍问题
图片尺寸1080x1440
比一个数的几倍多几(少几)的问题.doc
图片尺寸792x1120
和倍差倍问题练习题
图片尺寸920x1303
求比一个数的几倍多(少)几的数.doc
图片尺寸993x1404
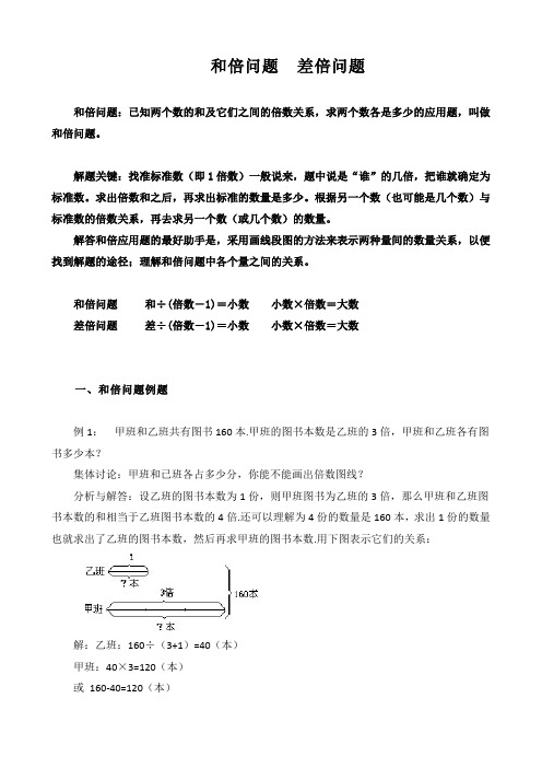
和倍问题差倍问题 和倍问题:已知两个数的和及它们之间的倍数关系,求
图片尺寸496x702
冀教版小学数学差倍问题ppt
图片尺寸1080x810
2020年小学三年级数学公式:和倍问题
图片尺寸308x199
活动作品小学数学30类应用题倍比问题
图片尺寸1228x768
和倍问题奥数题一
图片尺寸920x1302
新北师大版六年级数学上册《生活中的比》课件ppt
图片尺寸1080x810
四上奥数4变倍问题
图片尺寸920x1302
小学数学应用题差倍和和倍问题
图片尺寸1080x1439
差倍问题应用题测试4页
图片尺寸920x1302
四年级下册数学试题较复杂的和差倍问题人教版.doc
图片尺寸993x1404
小学数学画图分析解决差倍问题让难题变简单
图片尺寸640x722