倒车雷达线路图

4路探头倒车雷达原理图
图片尺寸773x1210
轿车上的倒车雷达那个品牌好
图片尺寸921x714
红外倒车雷达说明书(贴片套件)
图片尺寸1217x578
149元的4路倒车雷达电路实测
图片尺寸1024x768
超声波倒车雷达
图片尺寸539x286
详解汽车倒车雷达的电路设计电路图天天读291
图片尺寸2082x1257
汽车倒车雷达系统设计_电路设计_04
图片尺寸953x454
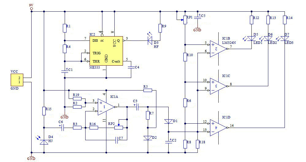
ne555lm324红外倒车雷达电路原理图
图片尺寸910x597
货车倒车雷达的崛起
图片尺寸1013x627
cn102590803b_一种倒车雷达超声波回波信号处理电路及方法有效
图片尺寸1000x581
【凯美瑞倒车雷达】知识百科
图片尺寸546x447
倒车雷达接线图
图片尺寸893x1263
汽车倒车雷达接线图
图片尺寸1891x2928
2019年丰田crv倒车雷达电路图
图片尺寸606x602
倒车雷达工作原理分析及常见故障诊断
图片尺寸1104x831
cn2823046y_智能倒车雷达失效
图片尺寸2339x1555
一汽丰田倒车雷达电路图
图片尺寸610x568
031基于51单片机的超声波倒车雷达系统带温度显示补偿proteus仿真设计
图片尺寸1041x825
贴片红外倒车雷达 电子制作套件
图片尺寸998x528
倒车雷达及仪表的电路图
图片尺寸602x606