偏正短语

偏正短语七彩的图画,快乐的生活,丰富多彩的生活,鲜艳的服装,飘扬的
图片尺寸496x702
三年级上偏正短语归类
图片尺寸920x1302
偏正短语 偏正短语又叫偏正词组,是由修饰语和中心 语组成,结构成分
图片尺寸1080x810
什么是偏正短语 - 百度文库
图片尺寸495x371
偏正短语举例15个 - 百度文库
图片尺寸496x702
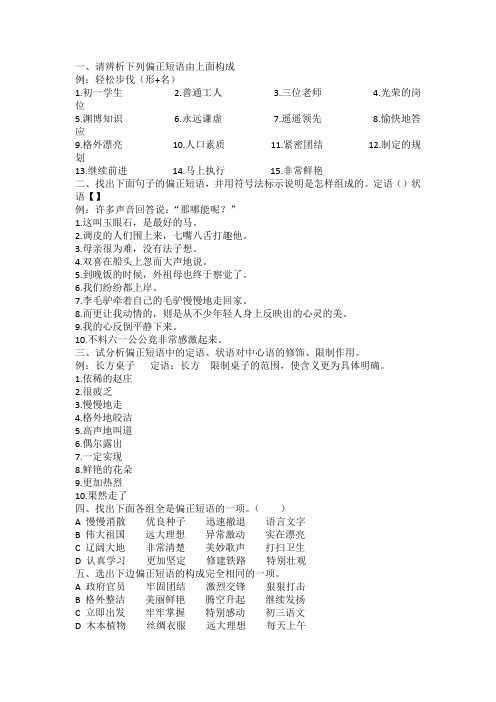
1,请辨析下列偏正短语由上面构成 例:轻松步伐(形 名) 1.初一学生2.
图片尺寸496x702
第4讲并列偏正主谓动宾补充介宾短语教师版
图片尺寸920x1302
2018太原小学语文结构详解偏正短语
图片尺寸328x335
第4讲并列偏正主谓动宾补充介宾短语教师版
图片尺寸920x1302
什么是偏正短语 - 百度文库
图片尺寸496x702
短语按其内部结构关系分为: (1)主谓短语.
图片尺寸1080x810
汉语语法入门知识~"偏正词组" *汉语语法入门知识* 之前分享完毕"词"
图片尺寸1062x1280
二,短语的类型 并列短语 偏正短语 动宾短语 主谓短语 动补短语 介宾
图片尺寸500x375
追求真理.热爱生命.攀登顶峰 偏正短语:粉红的荷花.严肃
图片尺寸496x702
偏正短语又叫偏正词组,是由修饰语和中 心语组成的,结构成分之间有
图片尺寸500x375
p>偏正短语又叫 a target="_blank" href="/item/偏正词组/5940615"
图片尺寸600x600
文档 所有分类 高等教育 文学 现代汉语语法之词短语句子ppt 偏正短语
图片尺寸1080x810
完整版本as.as短语.doc
图片尺寸1594x2255
其它技巧 语法知识microsoft powerpoint 演示文稿ppt 二,偏正短语 1
图片尺寸1080x810
高中重点短语doc
图片尺寸920x1302