儿童美术体验课流程

东方童画少儿创意美术体验馆
图片尺寸1621x1009
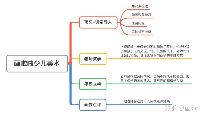
画啦啦少儿美术最新测评优缺点大实话这4点分析让你选课不再盲目
图片尺寸859x493
0元体验2节少儿美术体验课(创意美术/素描/油画/动漫/国画/硬笔
图片尺寸800x688
2,有道少儿美术上课体验:乏善可陈
图片尺寸822x566
走进创艺童画,感受不一样的美术教育
图片尺寸2000x2294
【20号10点秒杀】心随笔动,东方童画美术,书法3节体验课(高新校区)
图片尺寸640x1136
【童彩艺术美术课堂】我们在一起的日子,才是美的时光
图片尺寸1800x1078
儿童创意美术 #创意 #创意儿童画 #幼儿创意美术 #国际课程
图片尺寸1080x1439
美术《欣赏》课教学设计
图片尺寸546x631
大卫美术教育课程体系
图片尺寸601x406
少儿美术课程体系77对应课件ppt
图片尺寸1080x1419
《舞动的色彩》美术教学课例(4)
图片尺寸413x476
更有0元美术超值体验课!欢迎大家前来咨询报名!
图片尺寸1242x1477
画画海报画画宣传单暑假绘画课
图片尺寸1024x1366
我家宝贝也在参加9元三次艺术体验课(少儿美术,少儿舞蹈),你也快来试
图片尺寸614x831
郎卡杰唐卡绘画体验课招募
图片尺寸1080x1080
我深入研究了8家少儿美术课程的适合年龄,课程体系,侧重点,服务体验
图片尺寸1080x1439
体验卡课程体验卡美术体验免费
图片尺寸1024x947
少儿美术绘画培训中心卡通异形卡课程体验卡.#少儿美术 #画室 - 抖音
图片尺寸750x1000
57岁体验创意美术班8节体验课内容
图片尺寸1080x1440