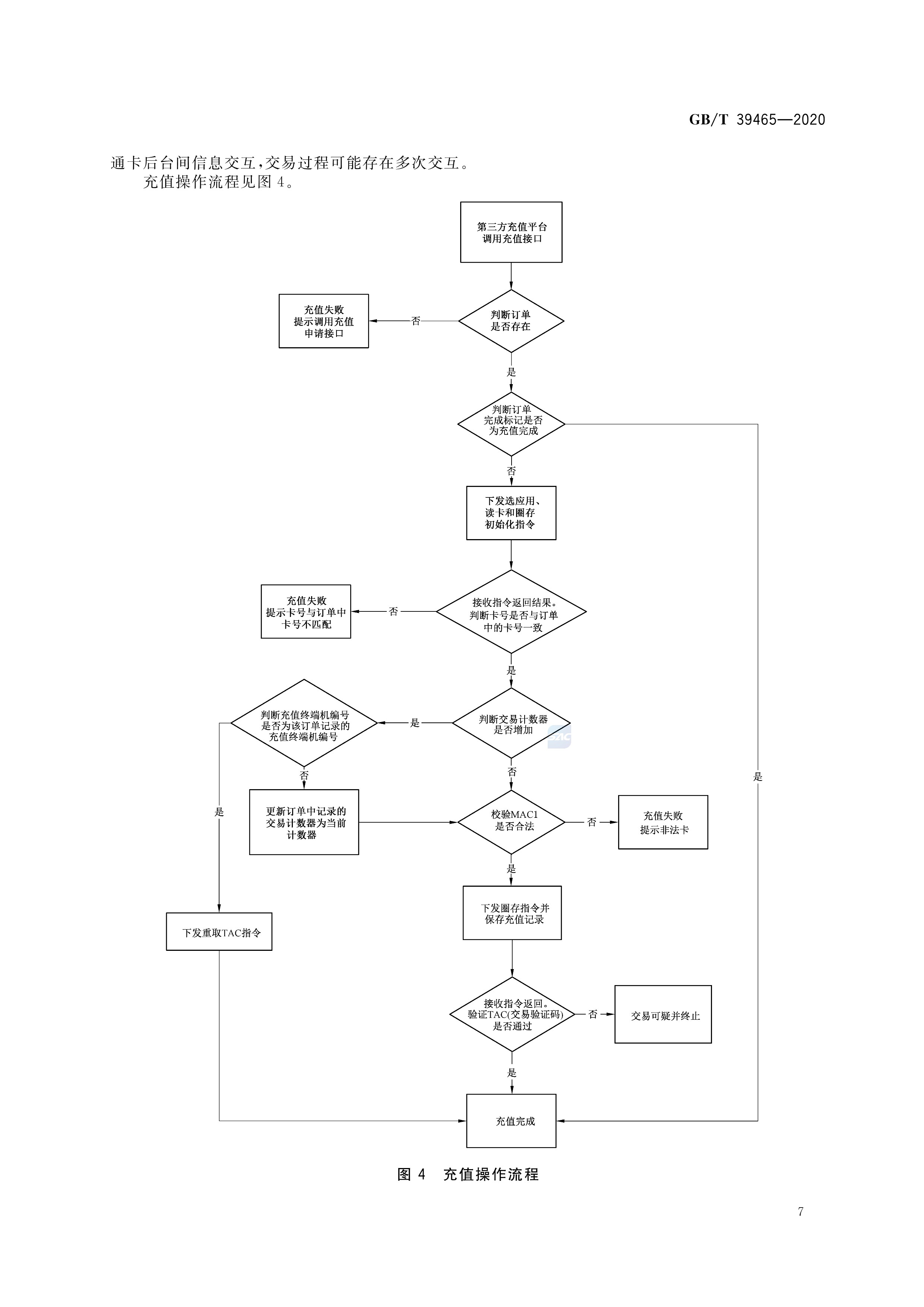
充值流程图

虚拟充值流程
图片尺寸840x1793
一种ic卡充值机及充值方法与流程
图片尺寸1000x981
充值流程图
图片尺寸1242x563
城市智慧卡互联互通
图片尺寸2480x3508
城市智慧卡互联互通
图片尺寸2480x3508
北京公交卡办理,充值及退卡全攻略
图片尺寸773x418
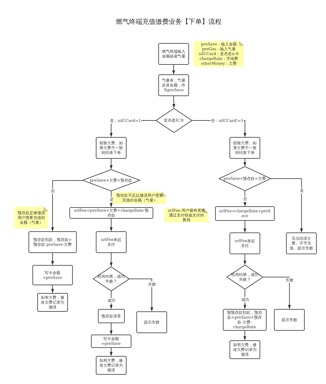
燃气终端充值缴费业务流程
图片尺寸1183x1340
充话费产业链如何赚钱的
图片尺寸1314x856
叶县看守所为羁押人员充值流程
图片尺寸1920x2560
支付公司充值流程会计分录
图片尺寸1152x765
校园卡充值流程#希望能帮到有需要的人 #关注民生传递正能量
图片尺寸1279x1737
付款流程图
图片尺寸1464x3104
洛阳市看守所开卡充值流程.#洛阳律师 #洛阳市看守所 #刑事
图片尺寸2880x2160
电子会员卡充值流程图
图片尺寸1169x800
产品设计-手机充值功能
图片尺寸1208x2215
「周知」准格尔旗公交卡(市民卡)共享自助机充值使用说明
图片尺寸1080x1483
针对与这个案例,我们展开分析,我画了一张流程图来具体分析:话费充值
图片尺寸3974x2212
付款流程图怎么画?绘制步骤详解
图片尺寸750x1698
充值
图片尺寸480x512
五,充值系统业务流程分析
图片尺寸1164x764