充要条件思维导图

2_命题及充要条件ppt
图片尺寸1080x810
2 充分条件与必要条件(学生版)人教选修.docx 20页
图片尺寸993x1404
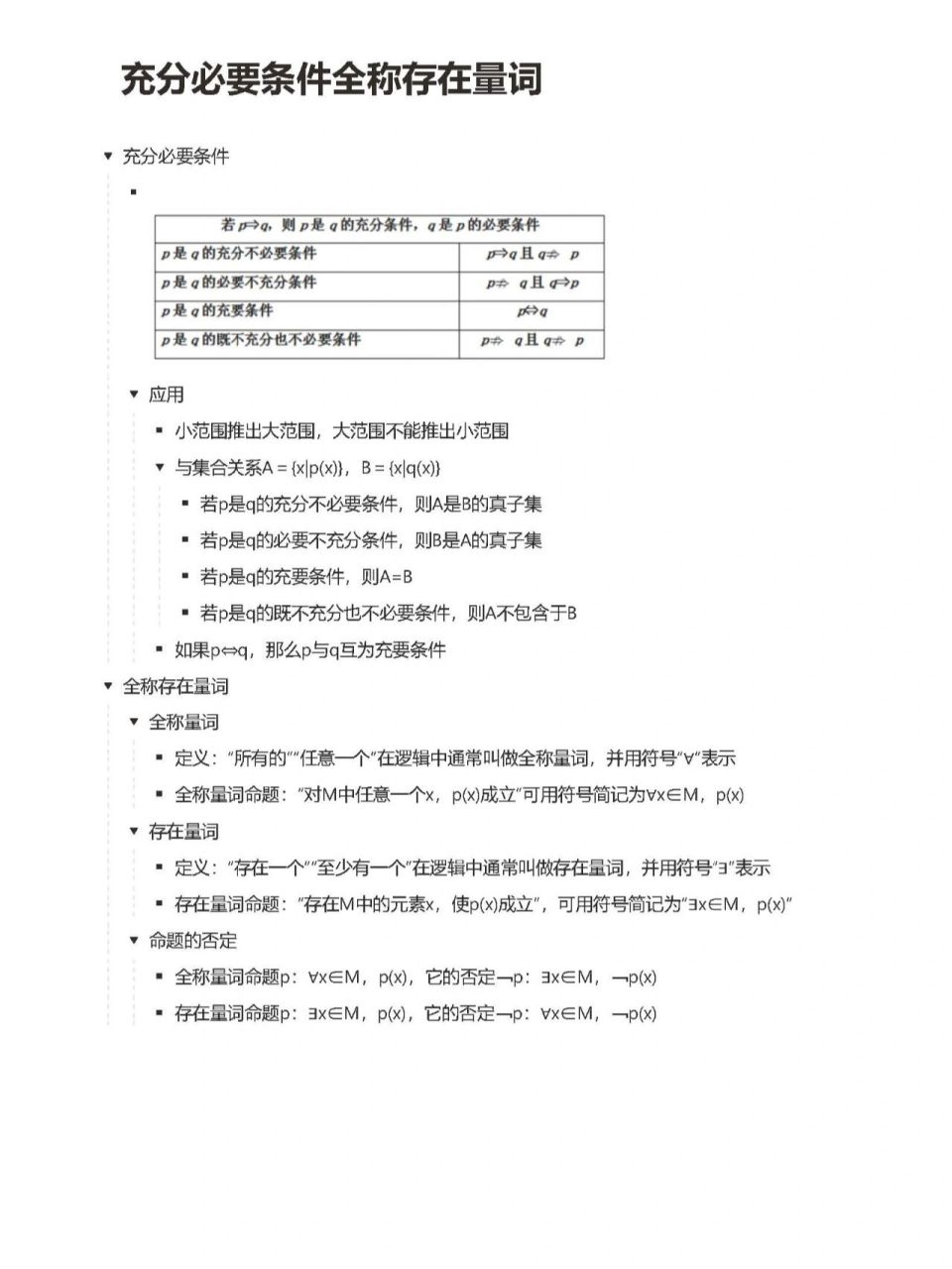
整理高中数学知识点思维导图,充分必要条件,全称存在量词,其中充分
图片尺寸1314x1280
需要更多资料可以关注留言或私信噢#福建中职 #中职 #福建中职学业
图片尺寸1080x1439
思维导图
图片尺寸720x511
财产犯罪05-抢劫罪03-法定刑升格条件01 法考加油 法考必过 思维导图
图片尺寸1228x1080
整理高中数学知识点思维导图,充分必要条件,全称存在量词,其中充分
图片尺寸960x1280
七下第一课政治思维导图第四课历史28充笔记
图片尺寸1080x1439
充分条件和必要条件-思维导图,经典例题课后练习
图片尺寸1280x1640
高中数学思维导图课程第6集必修一14充分条件与必要条件
图片尺寸1726x1079
初三化学(人教版)全册思维导图汇总分享_中考_山西_分数线
图片尺寸1080x635
七下第六课思维导图 第三课28充历史笔记
图片尺寸1280x1706
考点02 命题及其关系,充分条件与必要条件-高考全攻略之备战2019年
图片尺寸1594x2255
必要条件与命题的四种形式1-3-1推出与充分条件必要条件预习导学案新
图片尺寸650x240
听了粉笔980 还有辅导机构的网课 觉得会的都差那么多但是做了题 发现
图片尺寸1080x762
法理学 第三章 (文字概括77思维导图)
图片尺寸1822x2048
高三数学复习课件1-2命题及其关系,充分条件与必要条件.ppt
图片尺寸1152x864
高中地理资源开发条件及工程类意义思维导图_第3页
图片尺寸2818x1991
滥竽充数典故思维脑图思维导图
图片尺寸2560x3315
有用思维导图学高中知识的吗
图片尺寸618x722