光伏产业链细分龙头股

吐血整理,a股光伏产业链最全龙头排名 由于未来几年行业景气度受普遍
图片尺寸800x633
光伏产业链细分龙头股一览(光伏产业链细分龙头股图) 第1张
图片尺寸1232x3090
中国股市光伏概念龙头标的深度梳理
图片尺寸1184x768
光伏产业链及细分龙头全梳理!
图片尺寸800x435
特高压,绿色电力,hjt电池,锂电池,钠电池,钒电池等产业链及细分龙头股
图片尺寸690x1104
a股各行业龙头股一览及新能源车 光伏产业链!
图片尺寸1280x1075
光伏产业链全公司梳理附股
图片尺寸620x1100
自4月27日以来光伏产业链细分龙头涨幅对比
图片尺寸574x382
特高压,绿色电力,hjt电池,锂电池,钠电池,钒电池等产业链及细分龙头股
图片尺寸690x1146
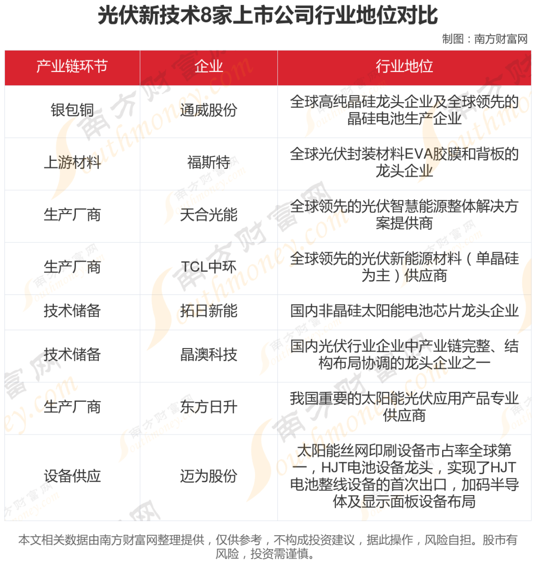
光伏新技术8大核心龙头股对比分析,谁更盈利?谁被低估?
图片尺寸1080x1168
光伏产业链龙头股
图片尺寸981x856
光伏板块持续向上a股中仅有的8只光伏概念龙头股名单释出未来可期
图片尺寸509x434
中国股市:a股光伏产业链十倍龙头股名单全梳理!(建议收藏)
图片尺寸1320x670
光伏新技术8大核心龙头股对比分析,谁更盈利?谁被低估?
图片尺寸1080x2087
老余股票说 证券投资研究 老余对未来十年黄金赛道光伏产业链和龙头
图片尺寸720x653
严重低估!盘点a股中14只光伏概念行业龙头股(名单)
图片尺寸655x793
股市热点 | 光伏产业链全景图
图片尺寸1080x743
沙漠光伏发电上市公司光伏概念股龙头
图片尺寸1191x1145
图1:光伏产业链示意图,资料来源:新疆大全招股说明书
图片尺寸700x323
最全的光伏产业链核心龙头#炒股技巧 #大盘复盘 #股票 #光伏
图片尺寸1080x829