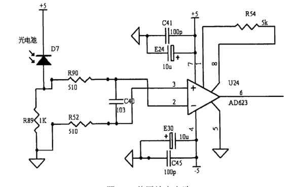
光电二极管接收电路

血氧饱和度测量 这是光电二极管接收经过放大的电路
图片尺寸600x369
发光二极管电路详解
图片尺寸646x267
光电二极管接收信号怎么排除外界光干扰
图片尺寸686x695
光电二极管接收通道电路简化图
图片尺寸501x151
光电二极管循迹电路设计问题
图片尺寸699x553
立创商城元器件科普之光电二极管
图片尺寸1094x409
光电二极管放大电路设计如何放大光电二极管信号
图片尺寸1020x960
应用电路图: 在应用中,常将光敏二极管和红外二极管一起配套使用
图片尺寸1035x376
回答 弱光时,光电二极管的光电流很小,它下部的串联电阻上压降很小
图片尺寸768x480
求大神帮忙简单的分析下这个简单的光敏二极管控制发光二极管的电路.
图片尺寸512x384
发光二极管怎么接220v交流电
图片尺寸535x505
eda与制造 设计应用 光电转换电路的设计与优化 理想的光电二极管
图片尺寸700x436
光敏二极管电路请教您好,我理解的光敏二极管是电流大小与所照光强度
图片尺寸600x258
你好,我现在需要将光电二极管产生的电流转换成电压,我采用的电路图如
图片尺寸409x373
怎样用at89s52单片机控制发光二极管,数码管,蜂鸣器?
图片尺寸993x579
高手帮我看下这电路图有问题没,将光电二极管的电流输入单片机,还有r1
图片尺寸1063x454
光电二极管等效电路如下
图片尺寸364x185
二极管中的光电二极管是很多光学测量中最常用的传感器类型,光电
图片尺寸800x414
求教下 这个光电二极管管脚如何改才能正确更新pcb?
图片尺寸1274x632
二极管,三极管,mos管,桥堆等20年,工厂直销省20%,4000家电路电器生产
图片尺寸960x443