光电鼠标原理图

光电鼠标原理
图片尺寸870x318
两款光电鼠标电路
图片尺寸1232x938
光电鼠标原理与电路图 - a-wolf - a - w o l f
图片尺寸1232x938
光电鼠标原理与电路图
图片尺寸1053x705
光电鼠标原理与电路图
图片尺寸1192x600
光电鼠标原理有图有真相
图片尺寸500x313
光电鼠标原理1 文档
图片尺寸893x340
无线光电鼠标设计
图片尺寸589x942
光电鼠标简单维修电路剖析
图片尺寸660x518
光电鼠标
图片尺寸600x341
本实用新型涉及一种光电芯片具体为一种光电鼠标
图片尺寸1000x666
无线光电鼠标设计
图片尺寸590x438
光电鼠标原理与电路图汇.doc
图片尺寸792x1120
教你如何检修光电鼠标的常见故障
图片尺寸502x373
光电鼠标原理与电路图
图片尺寸500x300
光电鼠标,无线鼠标工作原理,改装 无线鼠标方案 一,光电鼠标 1,光电
图片尺寸893x355
计算机鼠标的硬件原理及其编程
图片尺寸1913x922
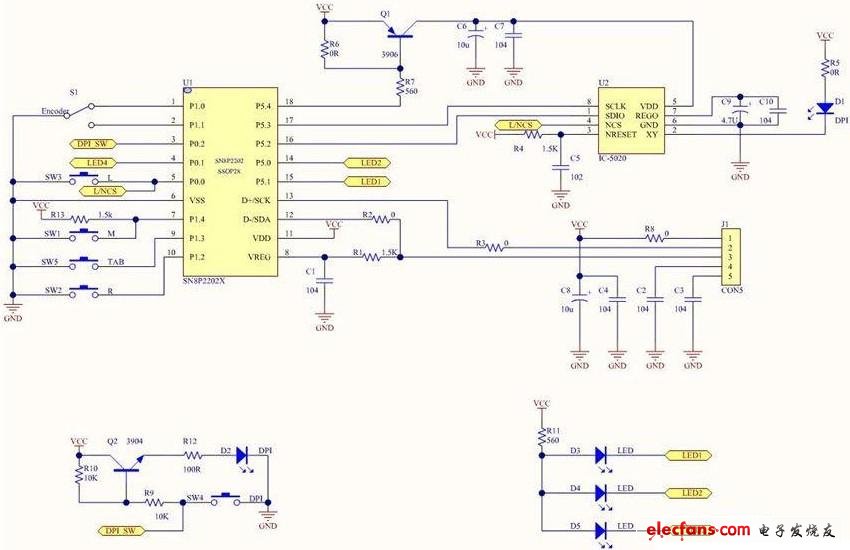
鼠标电路图
图片尺寸850x550
安捷伦adns2001光电鼠标传感器的数据手册免费下载
图片尺寸772x465
cn1749943a_光电鼠标及其控制方法失效
图片尺寸1417x857