光耦212典型接线图

光耦基本接法的疑问
图片尺寸629x411
这种五个脚的叫什么光耦,谢谢
图片尺寸537x620
光耦电路如下图. 对于反馈信号的接法,把两个接线端
图片尺寸683x426
说说光耦继电器
图片尺寸374x235
怎样光耦电路降低led电路的功耗led封装将往什么方面发展
图片尺寸893x524
6譊
图片尺寸640x640
可控硅光耦的原理图
图片尺寸712x374
关于光耦控制双向可控硅的问题.
图片尺寸600x450
单片机书上看到图,不知道光耦应该选什么型号的,还有右边电路中的带
图片尺寸4095x2303
求助:光耦作开关使用时的典型电路图
图片尺寸630x536
说明:光耦是4n25,三极管是5551,but11a
图片尺寸602x399
ks02hg安全光栅pnp输出接线图
图片尺寸650x364
典型接线图
图片尺寸454x377
光耦线性化与线性光耦器件应用
图片尺寸500x212
8脚光耦应用电路图
图片尺寸449x268
请教:光耦两端并电阻的作用
图片尺寸765x420
光耦驱动可控硅电路图
图片尺寸649x212
光耦要工作必须得有足够的电流,这个图中是6n137光耦,帮我分析一下
图片尺寸419x263
施密特触发器输出光耦测试方法
图片尺寸536x230
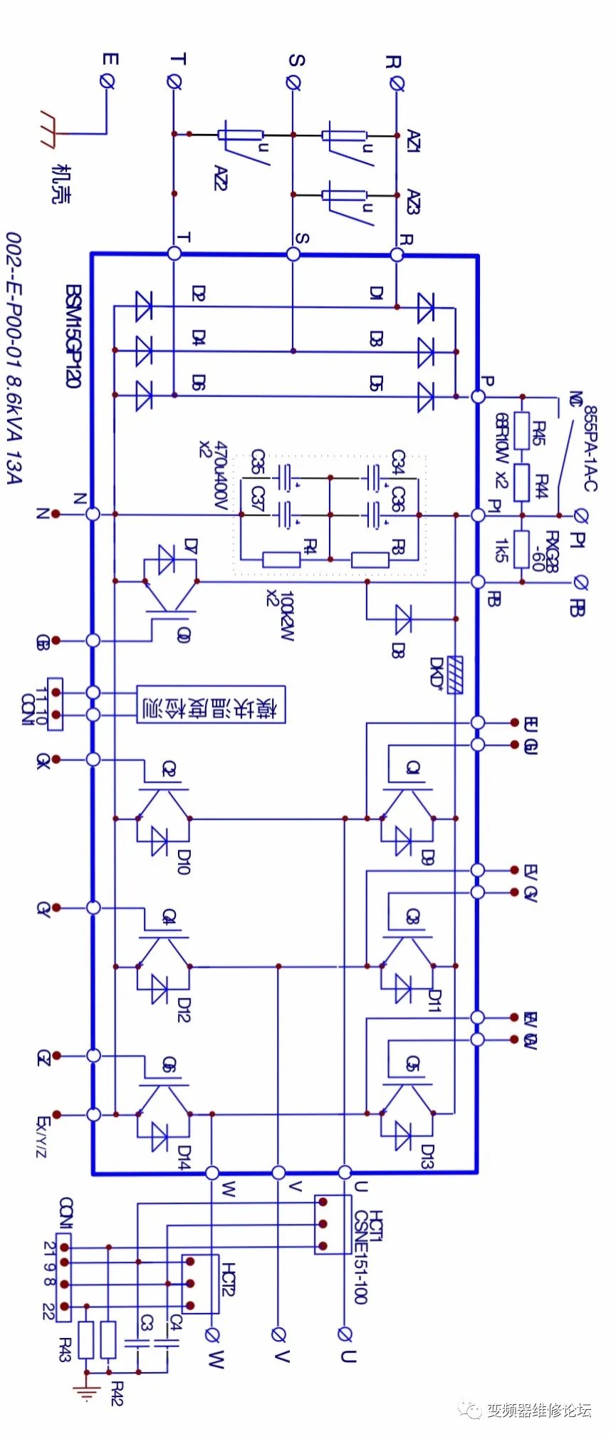
变频器电路中的制动电路|变频器|制动|光耦_新浪新闻
图片尺寸858x2016