免疫荧光结果

图 免疫荧光
图片尺寸3150x4008
免疫荧光染色结果怎么看?
图片尺寸493x599
皮肤科风湿免疫科常见化验结果解读 - 好大夫在线
图片尺寸537x585
fish免疫荧光原位杂交技术
图片尺寸927x471
dr3的免疫荧光结果显示,tl1a基因敲除影响了哮喘小鼠中dr3的表达(图5c
图片尺寸1030x1336
免疫荧光结果分析
图片尺寸1360x1024
高青县人民医院皮肤科开展真菌荧光免疫染色检测新技术
图片尺寸747x890
本人最近做sox2免疫荧光染脑片,试图标记海马dg区的成体干细胞,结果
图片尺寸1024x1024
(a) hmgb1的免疫荧光染色图像;(b) crt的免疫荧光染色图像;(c) 小鼠
图片尺寸1080x864
利用tissue cytometry多重免疫荧光定量分析实现肝细胞癌治疗靶点的
图片尺寸1014x2128
免疫荧光结果显示,术后4周和12周amc组大鼠nnos数量显著高于对照组和
图片尺寸640x327
图10:免疫荧光显微镜观察氯喹(a)和羟氯喹(b)及其对映体,以及阿奇霉素
图片尺寸563x329
免疫荧光/if
图片尺寸659x703
trem-1 associated macrophage polarization plays a
图片尺寸754x1035
免疫荧光结果显示,血管内皮生长因子a/碱性成纤维细胞生长因子纳米
图片尺寸573x866
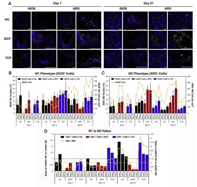
在植入后对m1和m2表型标志物进行免疫荧光染色之后,他们又利用rt
图片尺寸631x598
trem-1 associated macrophage polarization plays a
图片尺寸784x1030
(胞核,胞浆和胞膜) 的情况不可避免时,建议采用免疫荧光双标法,因为
图片尺寸553x306
阴道微生物免疫荧光染色液,阴道分泌物检测
图片尺寸800x1071
活检样本结合phenoptics多色免疫荧光方案揭示黑色素瘤免疫微环境
图片尺寸1080x998