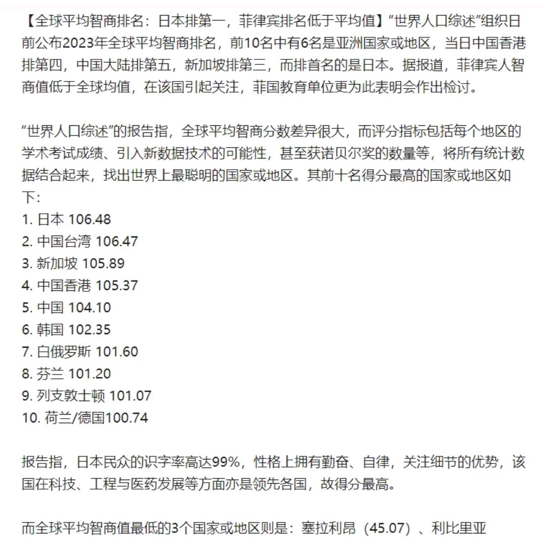
全球各国智商排名
![2023全球智商排名前十[灵光一闪]](https://i.ecywang.com/upload/1/img2.baidu.com/it/u=2705352063,2443213813&fm=253&fmt=auto&app=120&f=JPEG?w=622&h=1216)
2023全球智商排名前十[灵光一闪]
图片尺寸655x1280
2023年全球智商排名
图片尺寸1593x995
2023年全球平均智商前十排名, 前六全在亚洲, 几乎都是儒家文化圈
图片尺寸959x1280
近日,英国媒体发布全球最聪明的国家地区排名.
图片尺寸640x1163
世界各国人类智商排名!
图片尺寸660x845
世界高智商名人排行榜全球排名.doc 5页
图片尺寸860x1218
全球平均智商分布,东亚人最聪明,香港平均iq世界第一
图片尺寸500x564
2023年全球智商排名出炉!美国连前20都进不了,前十名亚洲占6个
图片尺寸1280x720
全球智商排行公布:澳洲排30,第一竟然在这里!亚洲国家霸榜前十
图片尺寸524x545
世界智商最高的种族排名出炉中国必须是第一
图片尺寸539x549
近日,"世界人口综述"组织公布2023年全球平均智商排名,从此排名榜中
图片尺寸3110x1280
智商排名猜猜看世界no1国家
图片尺寸500x768
同时加入了国别智商测试数据,最终得出了全球各国的智商排行
图片尺寸1080x588
全球智商排名(图源:短史记)
图片尺寸660x357
世界各国智商排名
图片尺寸563x790
全球智商排名出炉,香港人竟然这么聪明!
图片尺寸660x543
全球各国人民平均智商排行榜,为什么东亚人智商这么高
图片尺寸1440x900
一组织评全球智商排名 中国大陆第5
图片尺寸1079x1077
【新闻】《2023年全球智商排名出炉:亚洲占6个,菲律宾偏低引该国教育
图片尺寸2459x1280
全球智商排行公布:澳洲排30,第一竟然在这里!亚洲国家霸榜前十
图片尺寸514x530