全装修文件
![装修通知告示[共1页].pdf 1页](https://i.ecywang.com/upload/1/img1.baidu.com/it/u=3471103277,3342730717&fm=253&fmt=auto&app=138&f=JPG?w=500&h=706)
装修通知告示[共1页].pdf 1页
图片尺寸800x1130
装修详细清单
图片尺寸705x1048
广东装修行业出新红头文件.
图片尺寸1080x1552
武汉市城建局关于全装修房相关政策文件截图
图片尺寸621x333
酒店精装修投标文件全_第1页
图片尺寸920x1302
6月10日起宁波住宅全装修监管升级!重点已划好
图片尺寸641x669
全屋装修清单
图片尺寸1080x1440
上海51岁阿姨,全屋装修改造"去家务化"火了,入住才知有多省心
图片尺寸640x853
武汉市城建局关于全装修房相关政策文件截图
图片尺寸635x459
南昌县发布了一则《关于规范新建全装修住宅销售管理的通知》具体文件
图片尺寸592x718
上海市全装修住宅室内装修工程施工图设计文件编制深度规定.doc
图片尺寸993x1404
北碚公用型保税仓库装修工程竞争性比选文件
图片尺寸1488x2105
大业锦绣阳光城业主 装修告知书
图片尺寸600x900
03全装修成品保护标准.pdf缩略图
图片尺寸800x1131
装饰装修工程标书投标文件
图片尺寸904x1205
北碚公用型保税仓库装修工程竞争性比选文件
图片尺寸1488x2105
北碚公用型保税仓库装修工程竞争性比选文件
图片尺寸1488x2105
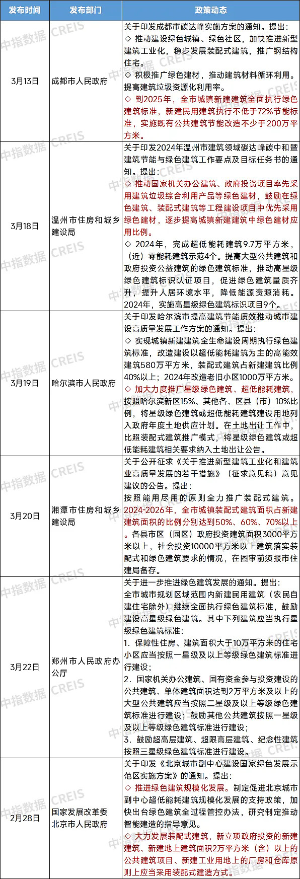
表:装配式建筑,全装修等相关政策动态3月以来,湖南省,广州,合肥,郑州
图片尺寸591x1978
装配式建筑,有序提高绿色建筑占新建建筑的比例,鼓励推行全装修交付
图片尺寸596x1746
再谈南宁全装修房,你认真看过吗?
图片尺寸555x652