八脉交会表图

十二正经上的八脉交会穴通于奇经八脉,是灵龟八法的基础穴位
图片尺寸606x424
和于大夫从零学中医针灸篇第四篇八脉交会穴
图片尺寸1006x1200
八脉交会穴歌诀
图片尺寸600x531
和于大夫从零学中医针灸篇第四篇八脉交会穴
图片尺寸1286x862
三分钟了解八会穴
图片尺寸1080x953
15八脉交会穴
图片尺寸1480x1509
四17经穴分类八脉交会穴
图片尺寸768x1024
八脉交会穴速记歌诀
图片尺寸1080x540
针灸歌诀八脉交会穴中医执业医师考点
图片尺寸599x285
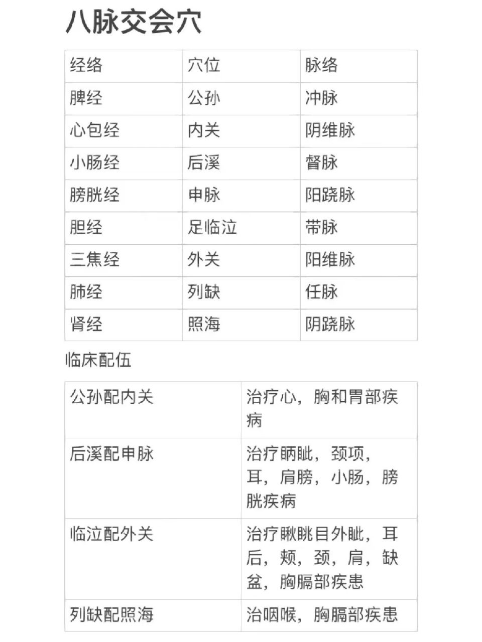
表:八脉交会穴表
图片尺寸288x276
八脉交会穴歌
图片尺寸542x267
奇经八脉脉学 对应 八脉交会穴
图片尺寸1435x869
三分钟了解八脉交会穴 1.奇经八脉与十二正经脉经气相通的八个腧穴.
图片尺寸960x1280
67巧学针灸3募穴八会穴八脉交会穴下合穴交会穴快速记忆法实用
图片尺寸842x578
奇经八脉(八卦)
图片尺寸786x388
马丹阳八脉交会穴歌诀
图片尺寸290x290
中医经穴分类四总穴八脉交会穴
图片尺寸920x1302
2011中西医结合执业医师考试八脉交会穴
图片尺寸550x285
灵龟八法,八脉交会穴取穴.#经络穴位 #灵龟八法取穴 #八脉 - 抖音
图片尺寸1080x808
执业笔试资源八脉交会穴表
图片尺寸484x247