公差带代号

形位公差代号doc8页
图片尺寸792x1120
国家标准公差表
图片尺寸734x1033
孔,轴公差带新旧国标对照表
图片尺寸920x1302
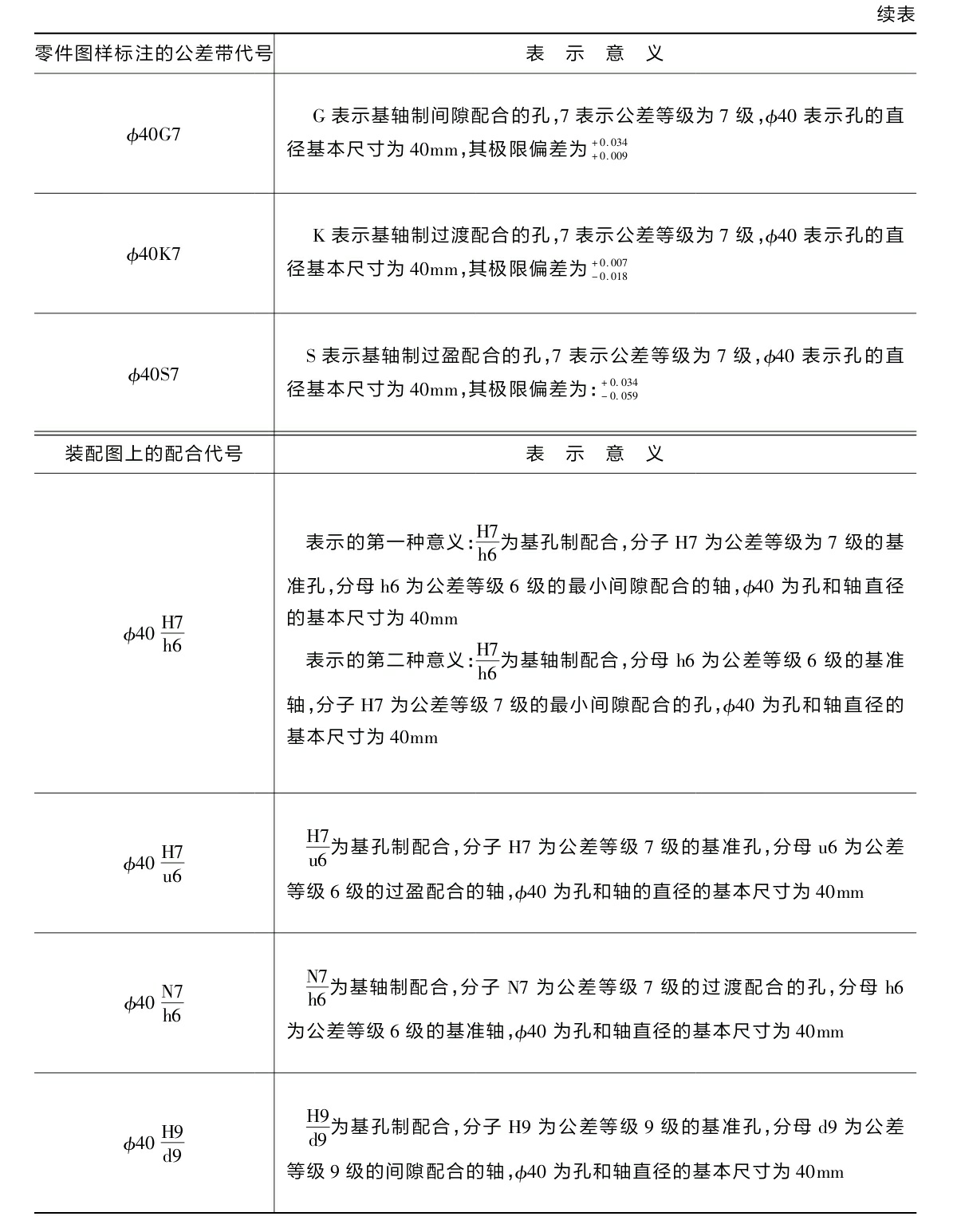
公差带代号配合代号极其表示方法
图片尺寸1200x1545
形位公差的代的号.doc
图片尺寸794x1123
国家标准公差表
图片尺寸920x1302
轴承公差与配合及其代号doc9页
图片尺寸792x1120
轴的公差带
图片尺寸1206x759
it公差等级表
图片尺寸1782x1377
标准公差带表(轴孔)
图片尺寸734x1255
轴承公差与配合及其代号doc9页
图片尺寸792x1120
试求孔轴公差?配合代号?
图片尺寸793x514
公差表
图片尺寸736x1049
it公差等级表
图片尺寸1188x918
孔轴公差等级表
图片尺寸800x566
实用的尺寸公差等级一览表
图片尺寸954x570
尺寸至500mm常用公差表
图片尺寸1191x758
标准公差等级表_第1页
图片尺寸920x650
公差数值对照表
图片尺寸1125x573
孔轴公差带极限偏差表
图片尺寸1200x1594