公文眉首

公文写作培训班讲义(精要)ppt
图片尺寸1080x810
免费文档 所有分类 工作范文 行政公文 应用写作01 - 副本ppt
图片尺寸1080x810
公文格式怎么写
图片尺寸600x450
下行文的眉首格式示意图
图片尺寸1080x810
新奥集团公文基本规范格式ppt 咨询 眉首:发文单位 由发文单位全称或
图片尺寸1080x810
无忧文档 所有分类 高等教育 文学 公安应用写作123ppt 眉首 000001
图片尺寸1080x810
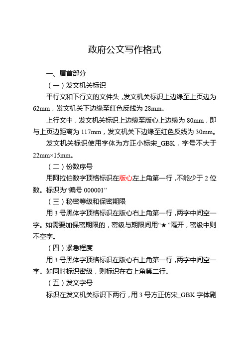
政府公文写作格式 一,眉首部分 (一)发文机关标识 平行文和下行文的
图片尺寸496x702
第六讲 公文的格式ppt
图片尺寸1080x810
修改下列公文眉首及标题中的错误,这样改正确吗?
图片尺寸565x355
行政机关公文格式讲座ppt 行政机关公文格式讲座 眉首之--公文的份数
图片尺寸1080x810
文档下载 所有分类 > 红头文件(请示,通知)详解一 ,眉首,5 个要素,约
图片尺寸729x421
新奥集团公文基本规范格式ppt 咨询 眉首:发文字号 由发文单位代字
图片尺寸1080x810
所有分类 人文社科 广告/传媒 公文写作知识及常见问题浅析ppt 眉首
图片尺寸1080x810
资格考试/认证 公务员考试 公文格式样张(好不容易找到的) 一,眉首,5
图片尺寸724x593
初学公文写作者只需四步即可写出好公文
图片尺寸640x915
党政机关公文格式国家标准
图片尺寸555x834
公文规范格式和写法(包含红头文件)权威讲义
图片尺寸1080x810
简述公文眉首部分的内容.
图片尺寸599x374
行政公文眉首又叫公文文头,它位于公文首页的上方,包括公文份号,秘密
图片尺寸1181x1580
旧版公文格式.ppt
图片尺寸1152x864