公文页面布局

干货收藏机关公文格式设置规范
图片尺寸720x810
公文结构有"纵式"和"横式"二种基本形式掌握了你就能谋篇布局 | 公文
图片尺寸1080x1384
8堂课成为公文材料写作高手_公文写作几个化_公文意见的写作格式
图片尺寸792x1120
机关公文格式设置规范最新干货迅速收藏
图片尺寸677x959
机关公文格式设置规范方法
图片尺寸640x905
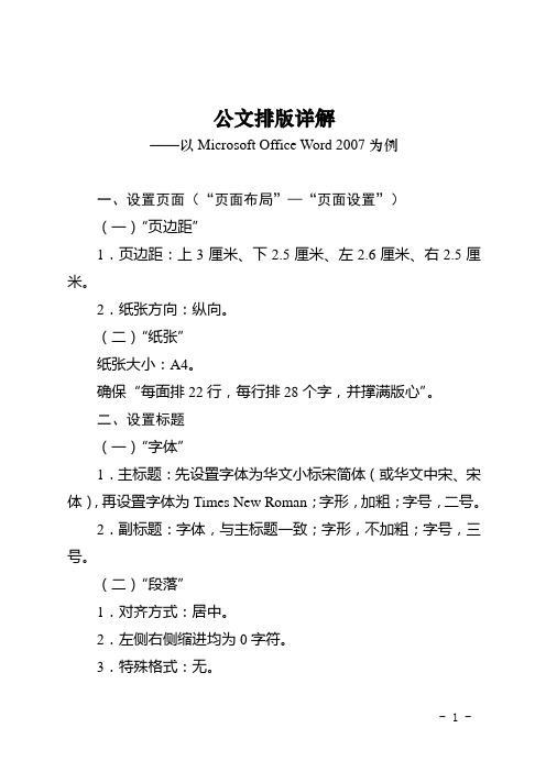
公文排版详解 ——以micrsft office wrd 2007为例 一,设置页面("页面
图片尺寸496x702
公文页边距是多少?(如何设置页边距)
图片尺寸500x363
公文格式排版 副标题 一,设置页面("页面布局"—"页面设置") (一)"页
图片尺寸496x702
党政机关公文页边距是多少
图片尺寸2385x1726
wps公文模式示例
图片尺寸553x272
公文排版格式基本规范
图片尺寸978x611
机关公文格式设置规范方法-页面设置
图片尺寸640x905
公文排版设置规范
图片尺寸974x608
图解公文格式最全机关公文设置规范
图片尺寸384x430
公文格式页面设置公文的正文字体和字号是多少
图片尺寸549x597
公文排版格式(二)公文排版格式,一,设置页面("页面布局"—"页面设置")
图片尺寸800x526
公文页面设置标准公文页面设置页边距
图片尺寸640x905
兰石集团借力契约锁电子签章,实现印章统一管,公文合同在线签
图片尺寸1026x652
名冠天下企业微信公文管理公文审批解决方案
图片尺寸1338x750
机关公文wrd格式设置标准 一,页面设置 页边距:上:3.7厘米下:3.
图片尺寸496x702