六安一中国际班

2023六安一中自主招生(国际班)六安一中国际班,属于提前批 - 抖音
图片尺寸1060x1238
六安一中成功举办国际班英语演讲比赛
图片尺寸600x800![【#六安# 六安一中2021年国际班招生方案公布[话筒]】据六安一中官方](https://i.ecywang.com/upload/1/img2.baidu.com/it/u=1873517595,998820271&fm=253&fmt=auto?w=729&h=1280)
【#六安# 六安一中2021年国际班招生方案公布[话筒]】据六安一中官方
图片尺寸729x1280
2022年六安一中招生梳理人数2000人分数国际班最低682分统招各县区不
图片尺寸1080x1920
6月28日上午,六安一中国际班2016-2017学年奖学金颁奖仪式在学术报告
图片尺寸865x629
公布国际班2019年招生方案 六安一中国际班自2005年创办以来
图片尺寸542x353
刚刚公布六安一中茅以升班博雅班入班名单
图片尺寸660x592
今天下午刚从六安一中传来的画面!太震撼了!
图片尺寸1080x720
六安一中二中国际班如果不了解或者误解不要道听途说 可以看学 - 抖音
图片尺寸1440x2520
【六安一中2021年国际班招生方案公布】据六安一中官方网站通知公告
图片尺寸591x1280
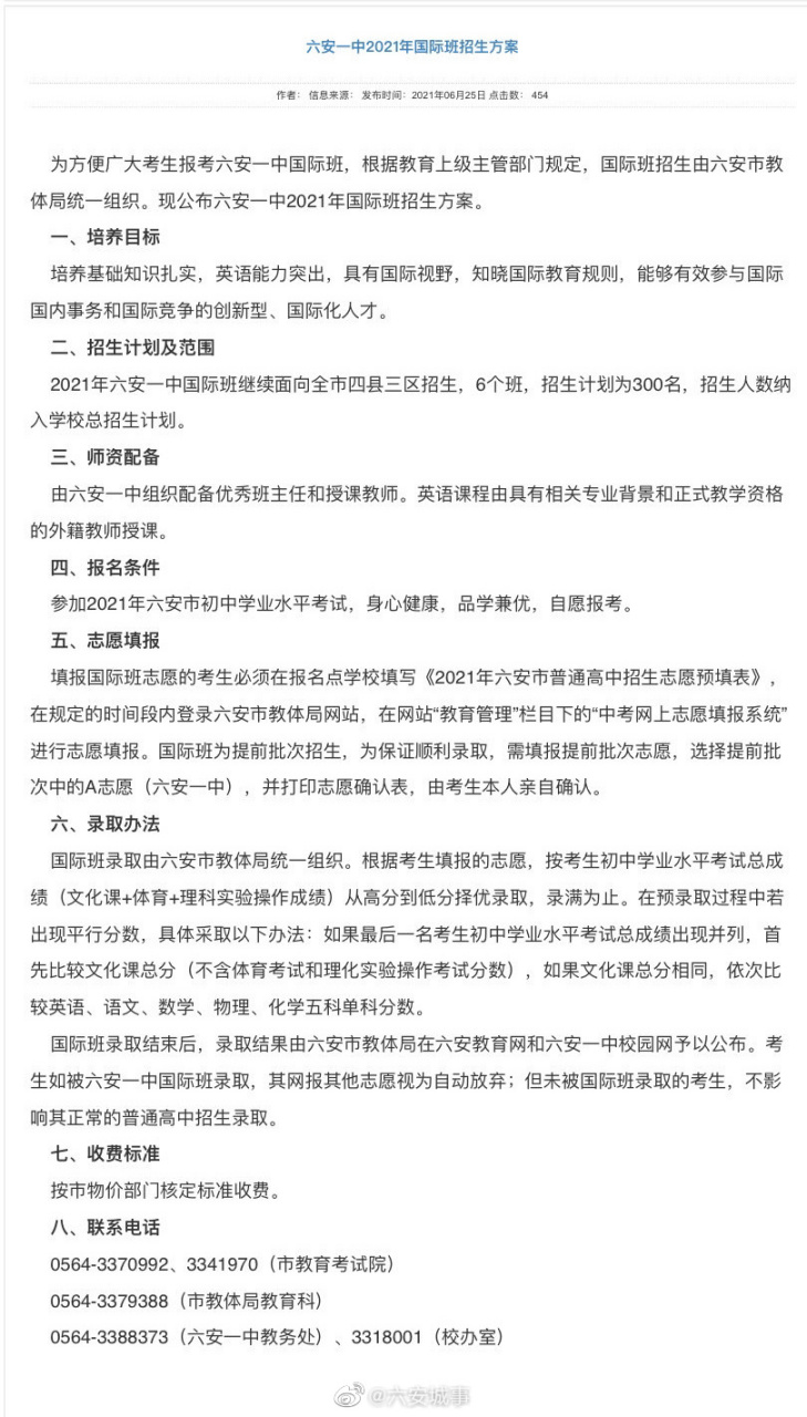
为方便广大考生报考六安一中国际班,根据教育上级主管部门规定,国际班
图片尺寸560x259
皖西学院外国语学院卓越教师班赴六安一中东校区参观交流并拜见校外
图片尺寸960x667![六安一中"茅以升班"全体师生代表共同见证茅以升铜像揭幕![赞]](https://i.ecywang.com/upload/1/img0.baidu.com/it/u=3519843235,263986454&fm=253&fmt=auto&app=138&f=JPEG?w=947&h=500)
六安一中"茅以升班"全体师生代表共同见证茅以升铜像揭幕![赞]
图片尺寸1702x899
六安一中东校区举行宪法晨读活动
图片尺寸600x450
六安一中这些老师,学生,获奖!_教育_发展_工程奖
图片尺寸1080x636
不忘过去不畏将来六安一中东校区举行918防空防灾应急疏散演练
图片尺寸780x585
六安国际初中学校学费多少 六安一中国际班学费多少
图片尺寸620x413
不忘过去不畏将来六安一中东校区举行918防空防灾应急疏散演练
图片尺寸780x585
67六安一中东校区举行512防震减灾逃生演练
图片尺寸750x337
六安一中和二中今年开办国际班
图片尺寸345x505