兰州新区搬迁政策

天水人可移民搬迁至兰州新区?搬迁政策来了
图片尺寸650x989
兰州新区移民搬迁政策你怎么看
图片尺寸672x522
陇南灾区搬迁兰州新区政策出台
图片尺寸901x1248
庄浪可移民搬迁至兰州新区?
图片尺寸1080x1759
兰州新区移民搬迁政策你怎么看
图片尺寸645x314
关于兰州新区移民搬迁政策留言官方回复来了
图片尺寸1080x442
兰州新区移民搬迁政策你怎么看
图片尺寸656x282
兰州新区移民搬迁政策你怎么看
图片尺寸640x535
兰州新区搬迁政策兰州新区移民新建农村住户3729户
图片尺寸1010x444
兰州新区搬迁移民方案敲定了
图片尺寸660x1467
抢先看!兰州新区移民搬迁安置农村住房
图片尺寸640x535
封顶兰州新区移民搬迁安置农村住房三期最新消息
图片尺寸1080x694
关于会宁搬迁兰州新区的官方回复
图片尺寸1000x595
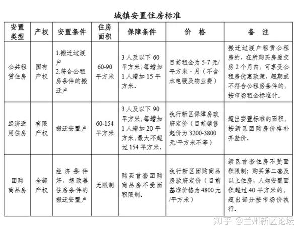
甘肃移民搬迁兰州新区兰州新区移民安置点兰州新区快看看你们家符合
图片尺寸600x400
兰州新区_兰州新区信息,产业资源,产业政策,园区评价-药选址
图片尺寸1136x1298
热烈欢迎兰州新区迎来首批移民搬迁群众
图片尺寸806x596
由于搬迁方案在修改已通知暂停兰州新区移民摸底
图片尺寸660x311
兰州新区今年承接舟曲避险及生态搬迁安置完美收官搬迁安置群众17批次
图片尺寸800x533
甘肃启动二期移民搬迁预计104万人兰州新区为主要承接地
图片尺寸1046x558
陇西农户能不能享受异地搬迁到兰州新区政策官方回复
图片尺寸422x236