共射放大电路

共发射极放大电路 - 第2页 - 弱电论坛_电工学习网
图片尺寸1386x1052
模拟电路共射放大器问题求解_百度知道
图片尺寸1440x800
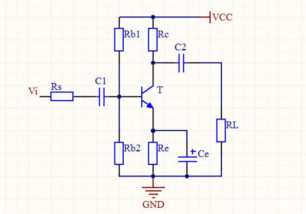
分压偏置式共射放大电路_文档下载
图片尺寸1080x810
2章 基本放大电路图ppt_word文档在线阅读与下载_无忧文档
图片尺寸1080x810
共射极放大器的交流等效电路分析法高教书苑
图片尺寸920x690
13实验一 分压式单管共射放大电路 (1)_word文档在线阅读与下载_免费
图片尺寸624x409
放大电路,单管共发射极放大电路结构,工作原理 - jym蒟蒻 - 博客园
图片尺寸1179x536
放大电路的三种组态是 - 与非网
图片尺寸596x417
实验二单级共射放大电路_word文档在线阅读与下载_免费文档
图片尺寸1080x810
共射级放大电路-蒲公英云
图片尺寸437x333
放大电路,单管共发射极放大电路结构,工作原理 - jym蒟蒻 - 博客园
图片尺寸660x482
实验5 共射共集放大电路_文档下载
图片尺寸1080x810
共射极放大电路的识图与测量方法
图片尺寸640x340
共射极基本放大电路_文档下载
图片尺寸1080x810
共射极放大电路
图片尺寸920x690
共射极放大电路的工作原理a–电路图–电子工程世界
图片尺寸588x325
共射放大电路的直流通路的两个电阻要符合什么关系,才能保证三极管处
图片尺寸293x343
三极管为什么能够放大信号?
图片尺寸608x520
单管共射放大电路
图片尺寸737x525
共射极放大电路_word文档在线阅读与下载_无忧文档
图片尺寸964x666