关牌规则

德州扑克x展架图片
图片尺寸410x987
239a5f2259795c18.jpg
图片尺寸990x1533
各项闯关游戏规则
图片尺寸2381x1581
顶牛游戏规则详解
图片尺寸842x763
uno牌游戏完全规则
图片尺寸642x691
运动会游戏牌
图片尺寸400x711
彤乐创意扑克小姐牌成人喝酒聚会游戏ktv清吧酒吧老板驾到
图片尺寸790x1175
创意扑克聚会喝酒游戏清吧酒吧ktv尿卡小姐酒杯
图片尺寸665x900
4476d54624b98abb.jpg
图片尺寸760x760
张艺兴玩照片版干瞪眼出不了牌的简单介绍
图片尺寸792x1120
b11桥牌的打牌规则
图片尺寸720x649
你们还知道什么技巧欢迎pl区告诉我
图片尺寸962x1280
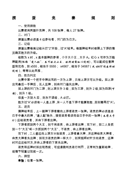
掼蛋竞赛规则 一,使用牌数 比赛使用两副扑克牌,共108张牌,每人27张牌
图片尺寸496x702
小姐牌规则 游戏规则 一张小姐牌让我连干了27个 - 游戏馆
图片尺寸488x602
桌面游戏卡牌扑克真心话大冒险桌游人品牌惩罚牌
图片尺寸700x1043
湖北十七个三五七花牌长牌沙石花好月圆布纹花牌扑克纸麻将
图片尺寸750x890
uno牌游戏完全规则
图片尺寸642x408
双生扑克游戏规则.doc
图片尺寸993x1404
uno卡牌游戏规则 7515首先的首先,你需要拥有一副uno卡牌 115
图片尺寸960x1280
打麻将规则一定要牢记了
图片尺寸480x669