关键节点

光伏发电项目关键节点框图
图片尺寸1220x862
什么是关键节点 关键节点概念
图片尺寸1080x607
电气安装主体预埋施工过程控制14个关键节点标准图例
图片尺寸660x400
政采中22个关键节点,需要请收藏!#招标 #投标 #招投标 - 抖音
图片尺寸1460x1920
电力信息物理系统网络攻击图的关键节点确定方法及装置与流程
图片尺寸1000x494![[分享]木工支模的关键节点资料下载](https://i.ecywang.com/upload/1/img2.baidu.com/it/u=3463506470,3964396609&fm=253&fmt=auto&app=138&f=JPEG?w=719&h=500)
[分享]木工支模的关键节点资料下载
图片尺寸923x642
黑客增长的闭环思维6点共识4个关键节点4大技巧
图片尺寸864x482
复盘十个关键节点马云构造的阿里生态王国上零售观察分享
图片尺寸1302x850
gartner数字化转型之路的三个关键节点
图片尺寸1080x566
如何通过三张用户流转地图提升关键节点转化
图片尺寸2899x1631
如何通过三张用户流转地图提升关键节点转化
图片尺寸2899x1631
关键时间节点ppt甘特图模板
图片尺寸668x376
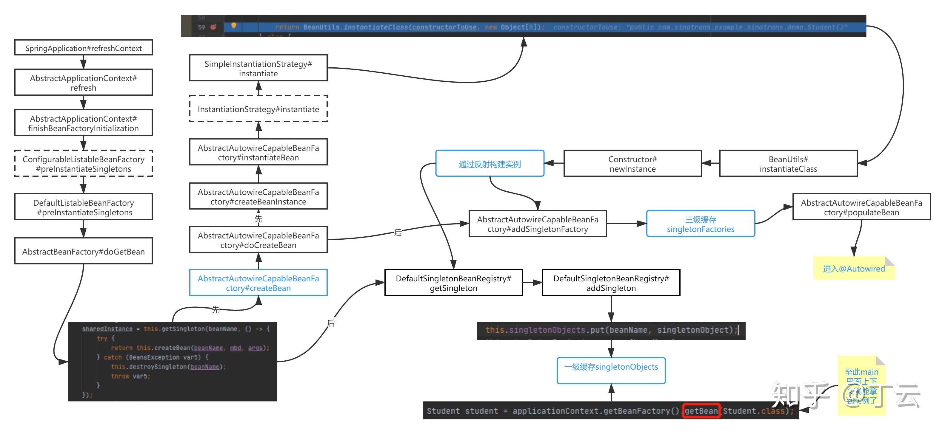
springboot应用及bean自动装配生命周期关键节点
图片尺寸3166x1456
如何通过三张用户流转地图提升关键节点转化
图片尺寸2899x1631
如何通过三张用户流转地图提升关键节点转化
图片尺寸2899x1631
复盘十个关键节点马云构造的阿里生态王国下零售观察分享
图片尺寸1234x773
21个关键节点解析.在招投标过程中,投 - 抖音
图片尺寸701x939
最后的战役,价款调整环节造价跟踪控制关键节点(下)
图片尺寸640x376
能效管理系统平台.在源,网,荷,储,充的各个关键节点安装安科 - 抖音
图片尺寸1770x918
如何通过三张用户流转地图提升关键节点转化
图片尺寸2899x1631