内存卡原理

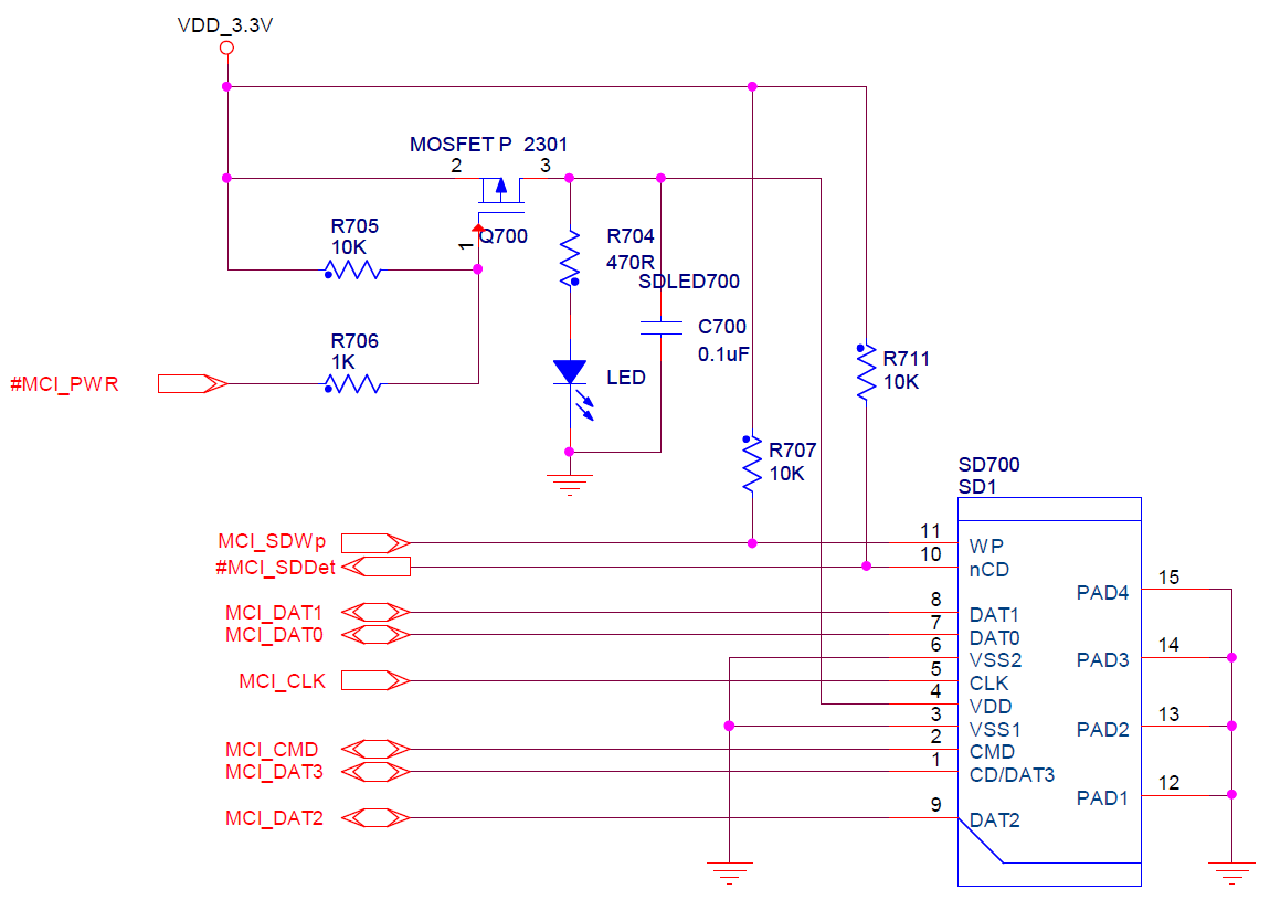
sd卡的硬件原理图
图片尺寸900x321
一,sd卡协议原理
图片尺寸525x717
sd卡数据读取
图片尺寸521x594
基于嵌入式linux的mmc_sd卡驱动开发
图片尺寸1028x561
是考虑下边几个性能,这几个性能一般都是可以直接看内存卡看出来的
图片尺寸828x538
存储器卡接口电平转换与信号保护
图片尺寸468x462
实例分析 目的:让大家理解常见sd卡接口电路的工作原理和设计注意事项
图片尺寸893x326
sd卡与sd卡座电路_内存卡座子线路分布-csdn博客
图片尺寸1150x815
tf卡电路设计
图片尺寸616x406
工作原理呢?
图片尺寸500x354
cn101799881a_一种sd卡接口的td-scdma通讯卡失效
图片尺寸1511x1046
sd卡工作原理
图片尺寸783x522
用mm技术检验德国欧陆卡的真实性的工作原理
图片尺寸600x379
原理图
图片尺寸993x695
sd卡根目录在哪里打开stm32,sd卡找不到文件怎么办
图片尺寸531x384
本设计是外置存储sd卡接口板原理图.
图片尺寸711x450
深入浅出ddr系列(1)——带你扒一扒ddr原理_内存
图片尺寸640x353
arm裸机sd卡刷机启动原理详解
图片尺寸652x748
基于mcf51qe128的sd卡接口设计
图片尺寸847x516
全方位带你了解内存,解决你所有关于内存的疑问!
图片尺寸599x274