冒号造句

如果一个句号前的内容不全是冒号提示的,则这个冒号用得不正确.
图片尺寸496x702
冒号的形式为":",它的用法主要有: 1.用于称呼语后边,表示提起下文.
图片尺寸496x702
冒号使用及举例
图片尺寸800x1133
冒号引号练习
图片尺寸920x1302
冒号的用法.doc 7页
图片尺寸993x1404
电脑冒号怎么打 电脑冒号怎么打出来键盘
图片尺寸748x562
冒号属于句中点号,表示句中大的停顿,没有大的停500_375
图片尺寸500x375
冒号造句
图片尺寸484x300
冒号(:) (1)用在书信,发言稿开头的称呼语后面,有引起他人注意的意思
图片尺寸502x708
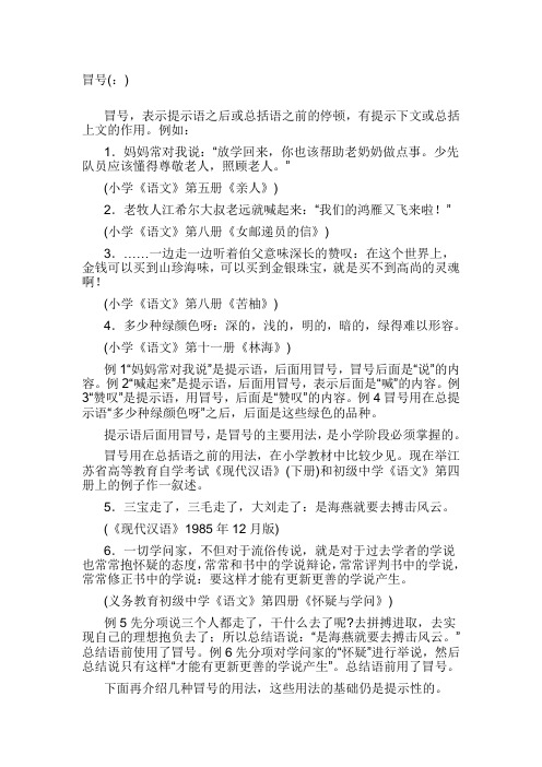
冒号(:) 冒号,表示提示语之后或总括语之前的停顿,有提示下文或总括上
图片尺寸496x702
冒号使用及举例
图片尺寸920x1302
有冒号的短句仿写带冒号的句子
图片尺寸605x341
标点符号的使用冒号
图片尺寸1080x1080
冒号的作用有四种,孩子们也要牢记哦!
图片尺寸903x1019
标点专题复习ppt答案
图片尺寸1080x810
("俗话说"后的冒号应改为逗号) 俗话说"后的冒号应改为逗号)
图片尺寸1080x810
冒号使用ppt
图片尺寸800x600
冒号
图片尺寸316x213
英文中冒号的各种用法
图片尺寸420x172
小朋友们一起学习一下,冒号怎么写?
图片尺寸1080x1920