军事体育训练大纲

军事训练计划 军事训练伤的防治 军事训练考核大纲 军事训练分析 军
图片尺寸950x1330
部队体能训练示范教案
图片尺寸920x1303
军训二团(怀柔方向)军事训练计划
图片尺寸746x1002
军人体能标准-军人二类人员体能标准
图片尺寸822x441
总政治部联合颁发的《军人体育锻炼标准》的基础上,适应军事训练改革
图片尺寸586x488
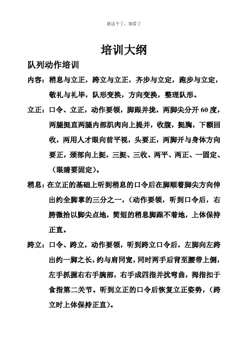
培训大纲 队列动作培训 内容:稍息与立正,跨立与立正,齐步与立定,跑步
图片尺寸502x708
日 军事体育训练计划 一,二,指导思想: 依据军队基层军事体育训练大纲
图片尺寸496x702
擒拿格斗基础训练教学大纲.doc
图片尺寸794x1123
美国海军陆战队体能训练计划doc3页
图片尺寸792x1120
高中阶段学校学生军事训练教学大纲 (5).jpg
图片尺寸752x1310
《军事体育训练大纲》图解
图片尺寸400x3550
体能训练计划
图片尺寸711x987
陆军士兵的肌力与体能训练设计
图片尺寸640x438
干部体能考核执行《中国人民解放军军事体育训练大纲》三类人员标准
图片尺寸963x462
挺身式跳远教案.doc
图片尺寸920x1302
任职教育背景下军事体育教学训练改革的启示
图片尺寸569x740
新军事训练大纲都有啥内容?
图片尺寸760x5051
高级中学学生军事训练教学大纲
图片尺寸620x559
体能训练计划
图片尺寸920x1302
体能训练计划
图片尺寸920x1302