决定执行死刑

故意杀人 铜川一男子被执行死刑
图片尺寸1080x1566
死刑犯的"复活"
图片尺寸777x896
汉中男子连杀三人执行死刑
图片尺寸1080x1453
决定执行死刑 剥夺政治权利终身_百度视频搜索
图片尺寸352x234
罪犯苏翠云暂予监外执行决定书
图片尺寸1552x2184
被执行死刑的前几分钟,死刑犯都会做出什么事? .收起 # - 抖音
图片尺寸751x478
《执行死刑命令》,于二o二四年一月二十六日对罪犯阮志容验明正身,押
图片尺寸545x823
杀害两女子,自贡一男子被执行死刑!_曾文强_李某某_富顺
图片尺寸530x764
被判处死刑是怎样一种体验?
图片尺寸1440x1080
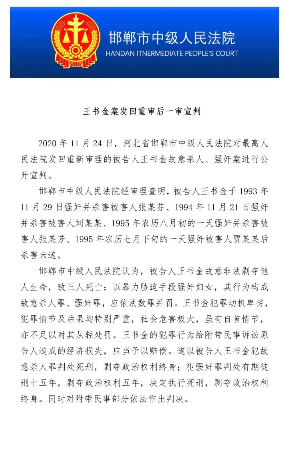
决定执行死刑!"王书金案"发回重审后一审宣判
图片尺寸640x889
王书金案发回重审后一审宣判:决定执行死刑
图片尺寸1000x1571
罪犯史泰龙,被执行死刑
图片尺寸1080x1440
枪决河南死刑犯真实录像!和情夫杀害自己老公,法庭上毫无悔意?
图片尺寸1329x748
死刑犯被判"立即执行",会被立刻被枪决吗?还有可能见到家人吗
图片尺寸674x488
回顾:快递员修乃桥被执行死刑,前一夜请求吃烧公鸡,说话都颤抖
图片尺寸660x524
执行死刑!厦门一男入户抢劫杀害母子!孩子才10岁!
图片尺寸1080x1539
2020年被决定执行死刑之一,王书金
图片尺寸533x469
决定执行死刑,剥夺政治权利终身.
图片尺寸650x590
抖音传递正能量 #四名罪犯在海口被执行枪决 #@dou 小 - 抖音
图片尺寸720x1324
死刑!已执行
图片尺寸640x802